WARNING:
JavaScript is turned OFF. None of the links on this concept map will
work until it is reactivated.
If you need help turning JavaScript On, click here.
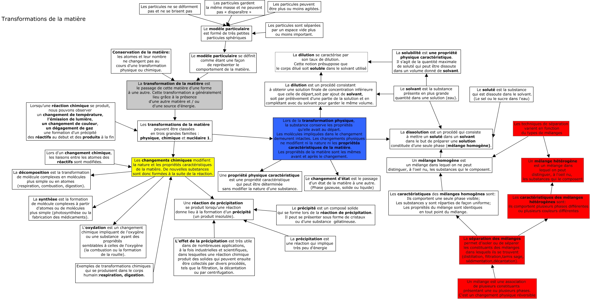
Cette carte de concepts créée avec IHMC CmapTools traite de: Équipe 2 Travail 1_Daniel_Edith_Patrick_v1_4fev_22h00, Lors de la transformation physique, la substance conserve les propriétés qu'elle avait au départ. Les molécules impliquées dans le changement demeurent intactes. Les changements physiques ne modifient ni la nature ni les propriétés caractéristiques de la matière. Les propriétés de la matière sont les mêmes avant et après le changement. Une propriété physique caractéristique est une propriété caractéristique qui peut être déterminée sans modifier la nature d'une substance., Les changements chimiques modifient la nature et les propriétés caractéristiques de la matière. De nouvelles substances sont donc formées à la suite de la réaction. Une réaction de précipitation se produit lorsqu’une réaction donne lieu à la formation d’un précipité (un produit insoluble)., Les caractéristiques des mélanges homogènes sont: Ils comportent une seule phase visible; Les substances y sont réparties de façon uniforme; Les propriétés du mélange sont identiques en tout point du mélange. Un mélange homogène est un mélange dans lequel on ne peut distinguer, à l'oeil nu, les substances qui le composent., Les particules sont séparées par un espace vide plus ou moins important. Le modèle particulaire est formé de très petites particules sphériques, Les particules peuvent être plus ou moins agitées. Le modèle particulaire est formé de très petites particules sphériques, Les particules ne se déforment pas et ne se brisent pas Le modèle particulaire est formé de très petites particules sphériques, Conservation de la matière: les atomes et leur nombre ne changent pas au cours d'une transformation physique ou chimique. La transformation de la matière est le passage de cette matière d'une forme à une autre. Cette transformation a généralement lieu grâce à la présence d'une autre matière et / ou d'une source d'énergie., Les changements chimiques modifient la nature et les propriétés caractéristiques de la matière. De nouvelles substances sont donc formées à la suite de la réaction. L'oxydation est un changement chimique impliquant de l'oxygène ou une substance ayant des propriétés semblables à celles de l'oxygène (la combustion ou la formation de la rouille)., La transformation de la matière est le passage de cette matière d'une forme à une autre. Cette transformation a généralement lieu grâce à la présence d'une autre matière et / ou d'une source d'énergie. Les transformations de la matière peuvent être classées en trois grandes familles : physique, chimique et nucléaire 1., La précipitation est une réaction qui implique très peu d'énergie Une réaction de précipitation se produit lorsqu’une réaction donne lieu à la formation d’un précipité (un produit insoluble)., Un mélange est une association de plusieurs constituants présentant une ou plusieurs phases. C'est un changement physique réversible La séparation des mélanges permet d'isoler ou de séparer les constituants des mélanges dans lesquels ils se trouvent (distillation, filtration,tamis sage, sédimentation,décantation)., Lors de la transformation physique, la substance conserve les propriétés qu'elle avait au départ. Les molécules impliquées dans le changement demeurent intactes. Les changements physiques ne modifient ni la nature ni les propriétés caractéristiques de la matière. Les propriétés de la matière sont les mêmes avant et après le changement. La dissolution est un procédé qui consiste à mettre un soluté dans un solvant dans le but de préparer une solution constituée d’une seule phase (mélange homogène)., Les transformations de la matière peuvent être classées en trois grandes familles : physique, chimique et nucléaire 1. Lors de la transformation physique, la substance conserve les propriétés qu'elle avait au départ. Les molécules impliquées dans le changement demeurent intactes. Les changements physiques ne modifient ni la nature ni les propriétés caractéristiques de la matière. Les propriétés de la matière sont les mêmes avant et après le changement., Le soluté est la substance qui est dissoute dans le solvant. (Le sel ou le sucre dans l'eau) La dissolution est un procédé qui consiste à mettre un soluté dans un solvant dans le but de préparer une solution constituée d’une seule phase (mélange homogène)., Les techniques de séparation varient en fonction du types de mélanges Un mélange hétérogène est un mélange dans lequel on peut distinguer, à l'oeil nu, les substances qui le composent, Lors de la transformation physique, la substance conserve les propriétés qu'elle avait au départ. Les molécules impliquées dans le changement demeurent intactes. Les changements physiques ne modifient ni la nature ni les propriétés caractéristiques de la matière. Les propriétés de la matière sont les mêmes avant et après le changement. La dilution est un procédé consistant à obtenir une solution finale de concentration inférieure que celle de départ,soit par ajout de solvant, soit par prélèvement d'une partie de la solution et en complétant avec du solvant pour garder le même volume., Lorsqu’une réaction chimique se produit, nous pouvons observer un changement de température, l’émission de lumière, un changement de couleur, un dégagement de gaz une formation d'un précipité des réactifs au debut et des produits à la fin Les transformations de la matière peuvent être classées en trois grandes familles : physique, chimique et nucléaire 1., Les changements chimiques modifient la nature et les propriétés caractéristiques de la matière. De nouvelles substances sont donc formées à la suite de la réaction. La synthèse est la formation de molécule complexes à partir d'atomes ou de molécules plus simple (photosynthèse ou la fabrication des médicaments)., Le modèle particulaire se définit comme étant une façon de représenter le comportement de la matière. La transformation de la matière est le passage de cette matière d'une forme à une autre. Cette transformation a généralement lieu grâce à la présence d'une autre matière et / ou d'une source d'énergie., Les caractéristiques des mélanges hétérogènes sont: ils comportent plusieurs phases différentes ou plusieurs couleurs différentes Un mélange hétérogène est un mélange dans lequel on peut distinguer, à l'oeil nu, les substances qui le composent