WARNING:
JavaScript is turned OFF. None of the links on this concept map will
work until it is reactivated.
If you need help turning JavaScript On, click here.
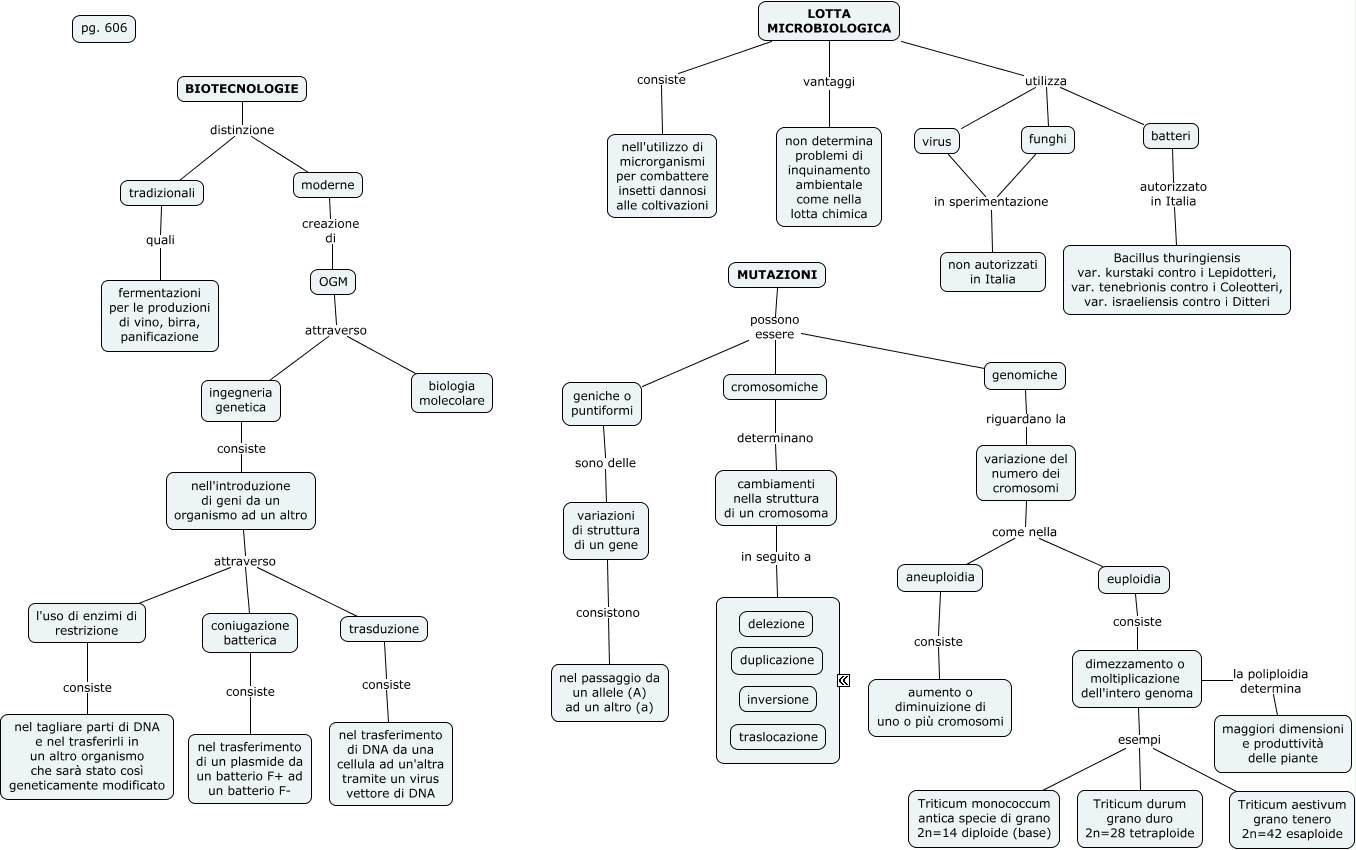
Questa Cmap, creata con IHMC CmapTools, contiene informazioni relative a: Cambiamenti corredo cromosomico, coniugazione batterica consiste nel trasferimento di un plasmide da un batterio F+ ad un batterio F-, funghi in sperimentazione non autorizzati in Italia, BIOTECNOLOGIE distinzione moderne, nell'introduzione di geni da un organismo ad un altro attraverso trasduzione, LOTTA MICROBIOLOGICA consiste nell'utilizzo di microrganismi per combattere insetti dannosi alle coltivazioni, nell'introduzione di geni da un organismo ad un altro attraverso l'uso di enzimi di restrizione, cambiamenti nella struttura di un cromosoma in seguito a, geniche o puntiformi sono delle variazioni di struttura di un gene, variazione del numero dei cromosomi come nella euploidia, aneuploidia consiste aumento o diminuizione di uno o più cromosomi, MUTAZIONI possono essere geniche o puntiformi, ingegneria genetica consiste nell'introduzione di geni da un organismo ad un altro, variazione del numero dei cromosomi come nella aneuploidia, LOTTA MICROBIOLOGICA utilizza funghi, euploidia consiste dimezzamento o moltiplicazione dell'intero genoma, genomiche possono essere geniche o puntiformi, virus in sperimentazione non autorizzati in Italia, genomiche possono essere cromosomiche, dimezzamento o moltiplicazione dell'intero genoma esempi Triticum monococcum antica specie di grano 2n=14 diploide (base), BIOTECNOLOGIE distinzione tradizionali