WARNING:
JavaScript is turned OFF. None of the links on this concept map will
work until it is reactivated.
If you need help turning JavaScript On, click here.
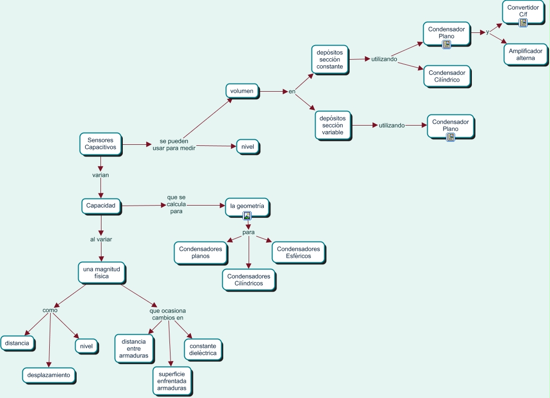
Este Cmap, tiene información relacionada con: 1.- Sensores Capacitivos, Capacidad al variar una magnitud física, una magnitud física que ocasiona cambios en distancia entre armaduras, volumen en depósitos sección variable, una magnitud física como nivel, Condensador Plano y Amplificador alterna, una magnitud física que ocasiona cambios en superficie enfrentada armaduras, volumen en depósitos sección constante, una magnitud física como distancia, Capacidad que se calcula para la geometría, depósitos sección constante utilizando Condensador Cilíndrico, Sensores Capacitivos varian Capacidad, Condensador Plano y Convertidor C/f, Sensores Capacitivos se pueden usar para medir nivel, una magnitud física como desplazamiento, depósitos sección constante utilizando Condensador Plano, depósitos sección variable utilizando Condensador Plano, la geometría para Condensadores Esféricos, la geometría para Condensadores planos, la geometría para Condensadores Cilíndricos, una magnitud física que ocasiona cambios en constante dieléctrica