WARNING:
JavaScript is turned OFF. None of the links on this concept map will
work until it is reactivated.
If you need help turning JavaScript On, click here.
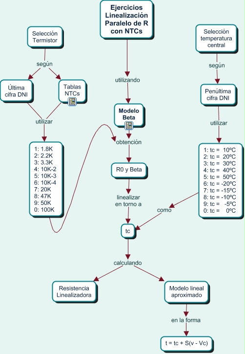
Este Cmap, tiene información relacionada con: 1c.- Ejercicios Linealización NTCs Resistencia en Paralelo, Selección Termistor según Última cifra DNI, Tablas NTCs utilizar 1: 1.8K 2: 2.2K 3: 3.3K 4: 10K-2 5: 10K-3 6: 10K-4 7: 20K 8: 47K 9: 50K 0: 100K, Última cifra DNI utilizar 1: 1.8K 2: 2.2K 3: 3.3K 4: 10K-2 5: 10K-3 6: 10K-4 7: 20K 8: 47K 9: 50K 0: 100K, 1: 1.8K 2: 2.2K 3: 3.3K 4: 10K-2 5: 10K-3 6: 10K-4 7: 20K 8: 47K 9: 50K 0: 100K obtención R0 y Beta, Selección temperatura central según Penúltima cifra DNI, tc calculando Resistencia Linealizadora, Penúltima cifra DNI utilizar 1: tc = 10ºC 2: tc = 20ºC 3: tc = 30ºC 4: tc = 40ºC 5: tc = 50ºC 6: tc = -20ºC 7: tc = -15ºC 8: tc = -10ºC 9: tc = -5ºC 0: tc = 0ºC, Modelo lineal aproximado en la forma t = tc + S(v - Vc), R0 y Beta linealizar en torno a tc, tc calculando Modelo lineal aproximado, Modelo Beta obtención R0 y Beta, Selección Termistor según Tablas NTCs, 1: tc = 10ºC 2: tc = 20ºC 3: tc = 30ºC 4: tc = 40ºC 5: tc = 50ºC 6: tc = -20ºC 7: tc = -15ºC 8: tc = -10ºC 9: tc = -5ºC 0: tc = 0ºC como tc, Ejercicios Linealización Paralelo de R con NTCs utilizando Modelo Beta