WARNING:
JavaScript is turned OFF. None of the links on this concept map will
work until it is reactivated.
If you need help turning JavaScript On, click here.
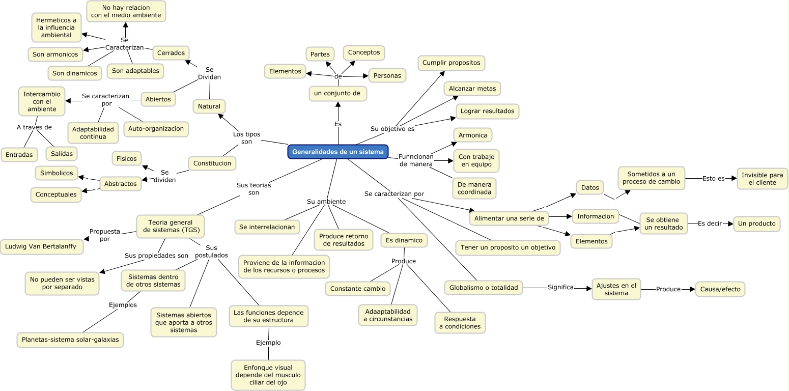
Este Cmap, tiene información relacionada con: Generalidades de un sistema, Cerrados Se Caracterizan Hermeticos a la influencia ambiental, Generalidades de un sistema Se caracterizan por Tener un proposito un objetivo, Cerrados Se Caracterizan No hay relacion con el medio ambiente, Teoria general de sistemas (TGS) Propuesta por Ludwig Van Bertalanffy, Sistemas dentro de otros sistemas Ejemplos Planetas-sistema solar-galaxias, Generalidades de un sistema Su objetivo es Cumplir propositos, Globalismo o totalidad Significa Ajustes en el sistema, Abstractos Simbolicos, Alimentar una serie de Datos, Teoria general de sistemas (TGS) Sus postulados Las funciones depende de su estructura, Generalidades de un sistema Se caracterizan por Alimentar una serie de, Es dinamico Produce Constante cambio, Constitucion Se dividen Abstractos, un conjunto de de Personas, Teoria general de sistemas (TGS) Sus postulados Sistemas abiertos que aporta a otros sistemas, Cerrados Se Caracterizan Son adaptables, Generalidades de un sistema Es un conjunto de, Generalidades de un sistema Su ambiente Se interrelacionan, Sometidos a un proceso de cambio Esto es Invisible para el cliente, Abiertos Se caracterizan por Adaptabilidad continua