WARNING:
JavaScript is turned OFF. None of the links on this concept map will
work until it is reactivated.
If you need help turning JavaScript On, click here.
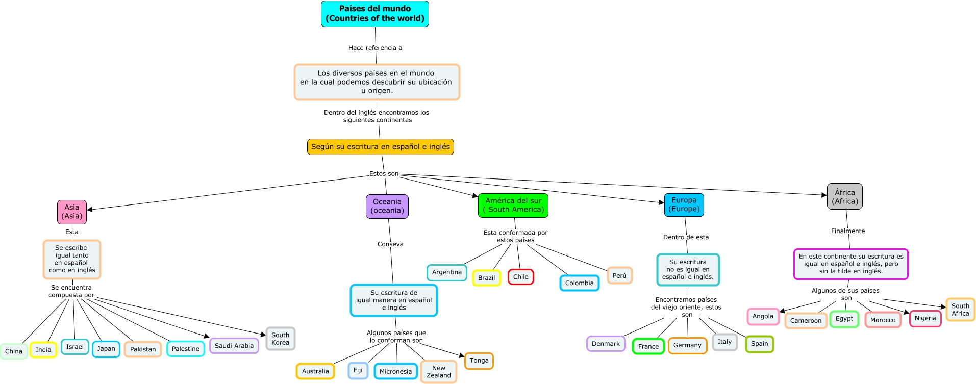
Este Cmap, tiene información relacionada con: Países del mundo en inglés, En este continente su escritura es igual en español e inglés, pero sin la tilde en inglés. Algunos de sus países son South Africa, Su escritura no es igual en español e inglés. Encontramos países del viejo oriente, estos son Germany, Su escritura no es igual en español e inglés. Encontramos países del viejo oriente, estos son Italy, Se escribe igual tanto en español como en inglés Se encuentra compuesta por China, Su escritura no es igual en español e inglés. Encontramos países del viejo oriente, estos son Spain, En este continente su escritura es igual en español e inglés, pero sin la tilde en inglés. Algunos de sus países son Cameroon, América del sur ( South America) Esta conformada por estos países Argentina, Se escribe igual tanto en español como en inglés Se encuentra compuesta por Japan, En este continente su escritura es igual en español e inglés, pero sin la tilde en inglés. Algunos de sus países son Egypt, Países del mundo (Countries of the world) Hace referencia a Los diversos países en el mundo en la cual podemos descubrir su ubicación u origen., Según su escritura en español e inglés Estos son Asia (Asia), Asia (Asia) Esta Se escribe igual tanto en español como en inglés, América del sur ( South America) Esta conformada por estos países Colombia, Según su escritura en español e inglés Estos son América del sur ( South America), Según su escritura en español e inglés Estos son Europa (Europe), Se escribe igual tanto en español como en inglés Se encuentra compuesta por Pakistan, Su escritura no es igual en español e inglés. Encontramos países del viejo oriente, estos son Denmark, Su escritura de igual manera en español e inglés Algunos países que lo conforman son Australia, Se escribe igual tanto en español como en inglés Se encuentra compuesta por South Korea, América del sur ( South America) Esta conformada por estos países Chile