WARNING:
JavaScript is turned OFF. None of the links on this concept map will
work until it is reactivated.
If you need help turning JavaScript On, click here.
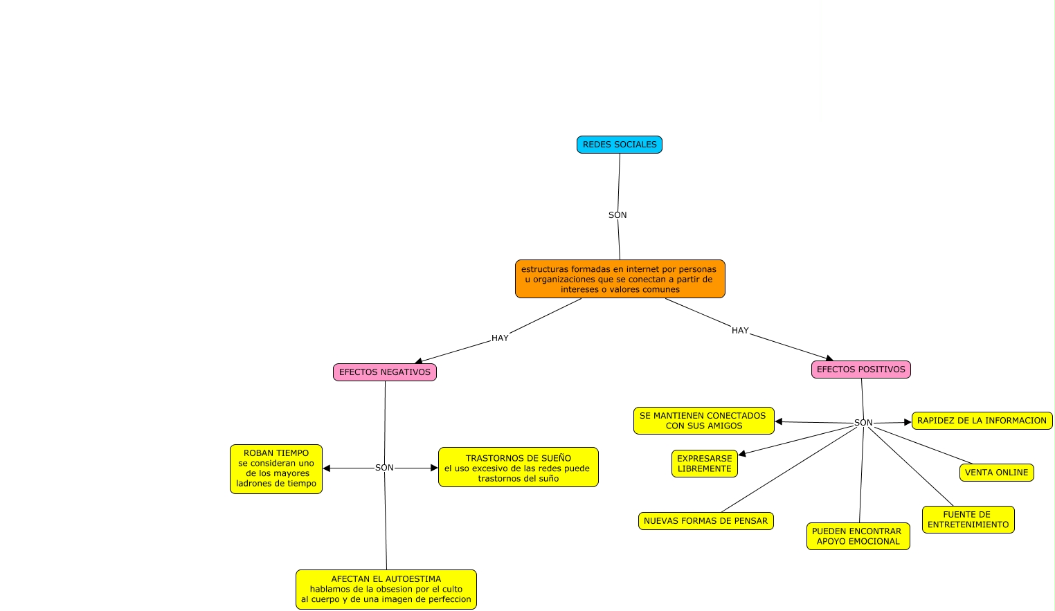
This Concept Map, created with IHMC CmapTools, has information related to: mapa conceptual redes sociales, EFECTOS POSITIVOS SON PUEDEN ENCONTRAR APOYO EMOCIONAL, estructuras formadas en internet por personas u organizaciones que se conectan a partir de intereses o valores comunes HAY EFECTOS POSITIVOS, EFECTOS POSITIVOS SON VENTA ONLINE, EFECTOS POSITIVOS SON SE MANTIENEN CONECTADOS CON SUS AMIGOS, EFECTOS POSITIVOS SON EXPRESARSE LIBREMENTE, EFECTOS NEGATIVOS SON TRASTORNOS DE SUEÑO el uso excesivo de las redes puede trastornos del suño, EFECTOS NEGATIVOS SON ROBAN TIEMPO se consideran uno de los mayores ladrones de tiempo, estructuras formadas en internet por personas u organizaciones que se conectan a partir de intereses o valores comunes HAY EFECTOS NEGATIVOS, EFECTOS POSITIVOS SON NUEVAS FORMAS DE PENSAR, REDES SOCIALES SON estructuras formadas en internet por personas u organizaciones que se conectan a partir de intereses o valores comunes, EFECTOS NEGATIVOS SON AFECTAN EL AUTOESTIMA hablamos de la obsesion por el culto al cuerpo y de una imagen de perfeccion, EFECTOS POSITIVOS SON FUENTE DE ENTRETENIMIENTO, EFECTOS POSITIVOS SON RAPIDEZ DE LA INFORMACION