WARNING:
JavaScript is turned OFF. None of the links on this concept map will
work until it is reactivated.
If you need help turning JavaScript On, click here.
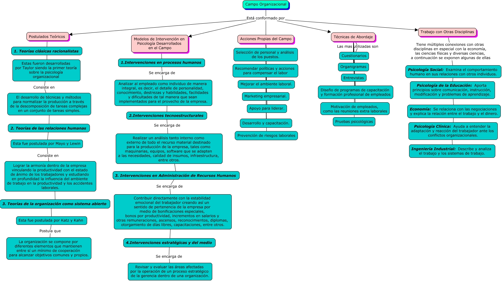
Este Cmap, tiene información relacionada con: Campo Organizacional, 2. Teorías de las relaciones humanas ???? Esta fue postulada por Mayo y Lewin, Realizar un análisis tanto interno como externo de todo el recurso material destinado para la producción de la empresa, tales como maquinarias, equipos, software que se adapten a las necesidades, calidad de insumos, infraestructura, entre otros. ???? 3. Intervenciones en Administración de Recursos Humanos, Campo Organizacional Está conformado por Postulados Teóricos, Psicología Clínica: Ayuda a entender la adaptación y reacción del trabajador ante los conflictos organizacionales. ???? Ingeniería Industrial: Describe y analiza el trabajo y los sistemas de trabajo., 2.Intervenciones tecnoestructurales Se encarga de Realizar un análisis tanto interno como externo de todo el recurso material destinado para la producción de la empresa, tales como maquinarias, equipos, software que se adapten a las necesidades, calidad de insumos, infraestructura, entre otros., 1.Intervenciones en procesos humanos Se encarga de Analizar al empleado como individuo de manera integral, es decir, el detalle de personalidad, conocimiento, destrezas y habilidades, facilidades y dificultades de tal manera que sean implementados para el provecho de la empresa., Trabajo con Otras Disciplinas Tiene múltiples conexiones con otras disciplinas en especial con la economía, las ciencias físicas y diversas ciencias, a continuación se exponen algunas de ellas Psicología Social: Examina el comportamiento humano en sus relaciones con otros individuos., Campo Organizacional Está conformado por Modelos de Intervención en Psicología Desarrollados en el Campo, Acciones Propias del Campo ???? Apoyo para liderar., El desarrollo de técnicas y métodos para normalizar la producción a través de la descomposición de tareas complejas en un conjunto de tareas simples. ???? 2. Teorías de las relaciones humanas, Acciones Propias del Campo ???? Prevención de riesgos laborales, Esta fue postulada por Mayo y Lewin Consiste en Lograr la armonía dentro de la empresa vinculando la productividad con el estado de ánimo de los trabajadores y estudiando en profundidad la influencia del ambiente de trabajo en la productividad y los accidentes laborales., Analizar al empleado como individuo de manera integral, es decir, el detalle de personalidad, conocimiento, destrezas y habilidades, facilidades y dificultades de tal manera que sean implementados para el provecho de la empresa. ???? 2.Intervenciones tecnoestructurales, Técnicas de Abordaje ???? Diseño de programas de capacitación y formación profesional de empleados, Campo Organizacional Está conformado por Acciones Propias del Campo, Lograr la armonía dentro de la empresa vinculando la productividad con el estado de ánimo de los trabajadores y estudiando en profundidad la influencia del ambiente de trabajo en la productividad y los accidentes laborales. ???? 3. Teorías de la organización como sistema abierto, Modelos de Intervención en Psicología Desarrollados en el Campo ???? 1.Intervenciones en procesos humanos, Acciones Propias del Campo ???? Mejorar el ambiente laboral., Acciones Propias del Campo ???? Desarrollo y capacitación., Técnicas de Abordaje ???? Entrevistas