WARNING:
JavaScript is turned OFF. None of the links on this concept map will
work until it is reactivated.
If you need help turning JavaScript On, click here.
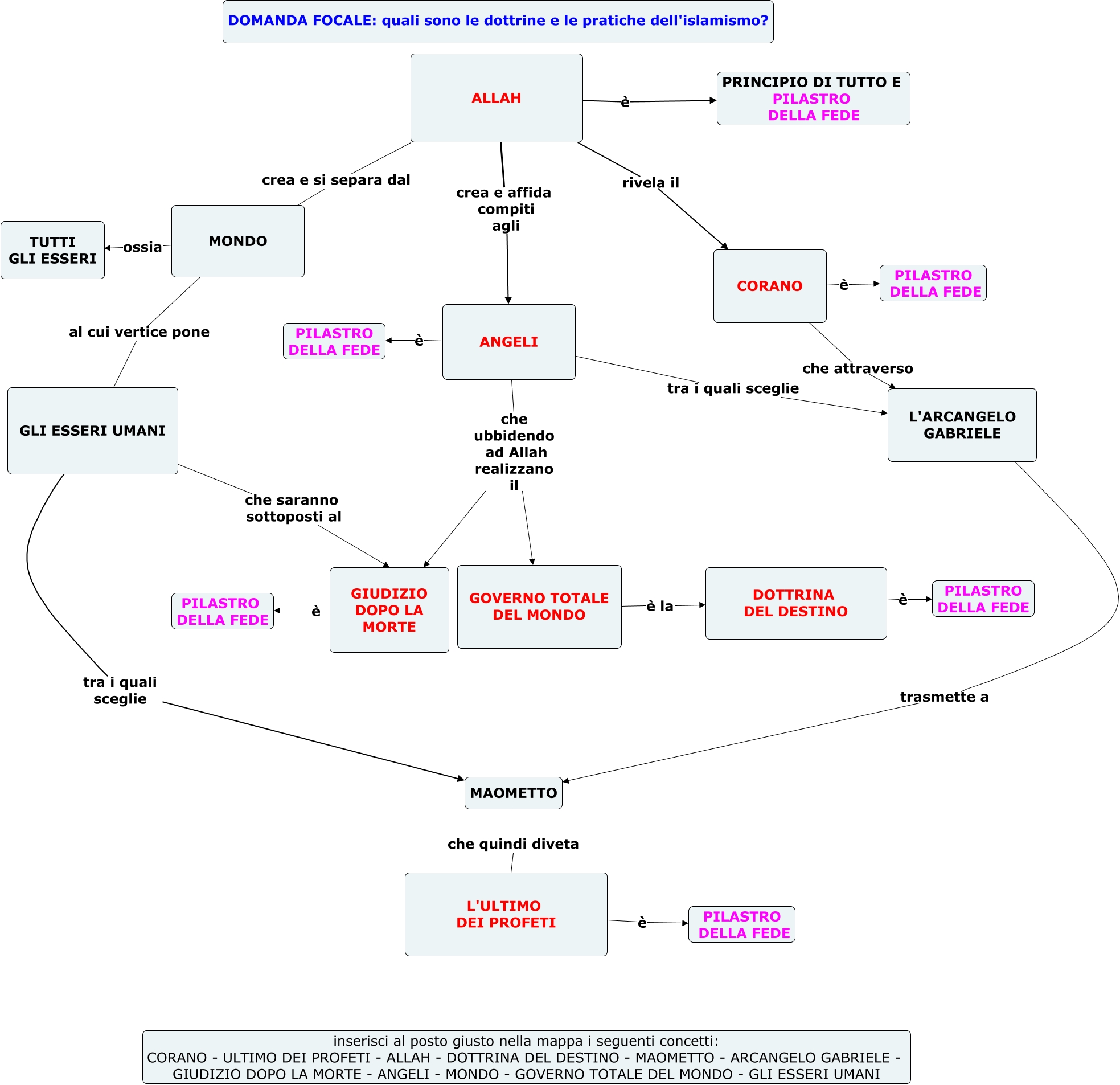
Questa Cmap, creata con IHMC CmapTools, contiene informazioni relative a: I SEI PILASTRI DELLA FEDE ISLAMICA1, ALLAH crea e si separa dal MONDO, GLI ESSERI UMANI tra i quali sceglie MAOMETTO, ANGELI che ubbidendo ad Allah realizzano il GIUDIZIO DOPO LA MORTE, GOVERNO TOTALE DEL MONDO è la DOTTRINA DEL DESTINO, ANGELI che ubbidendo ad Allah realizzano il GOVERNO TOTALE DEL MONDO, MONDO ossia TUTTI GLI ESSERI, ANGELI tra i quali sceglie L'ARCANGELO GABRIELE, CORANO che attraverso L'ARCANGELO GABRIELE, CORANO è PILASTRO DELLA FEDE, MONDO al cui vertice pone GLI ESSERI UMANI, ANGELI è PILASTRO DELLA FEDE, ALLAH rivela il CORANO, ALLAH è PRINCIPIO DI TUTTO E PILASTRO DELLA FEDE, L'ULTIMO DEI PROFETI è PILASTRO DELLA FEDE, ALLAH crea e affida compiti agli ANGELI, GLI ESSERI UMANI che saranno sottoposti al GIUDIZIO DOPO LA MORTE, ???? trasmette a MAOMETTO, DOTTRINA DEL DESTINO è PILASTRO DELLA FEDE, GIUDIZIO DOPO LA MORTE è PILASTRO DELLA FEDE, MAOMETTO che quindi diveta L'ULTIMO DEI PROFETI