WARNING:
JavaScript is turned OFF. None of the links on this concept map will
work until it is reactivated.
If you need help turning JavaScript On, click here.
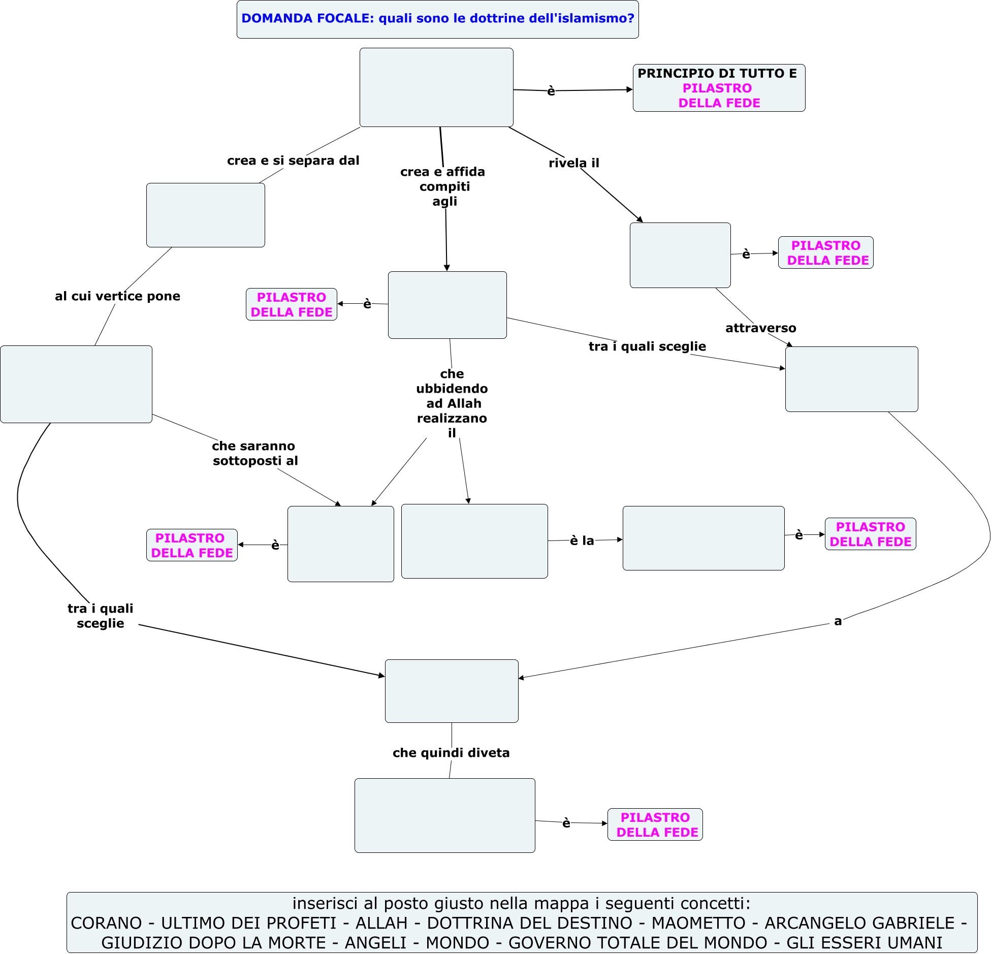
Questa Cmap, creata con IHMC CmapTools, contiene informazioni relative a: ESERCITAZIONE SULLE DOTTRINE ISLAMICHE, tra i quali sceglie, è PILASTRO DELLA FEDE, è PILASTRO DELLA FEDE, che ubbidendo ad Allah realizzano il, attraverso, che quindi diveta, crea e si separa dal, è la, che ubbidendo ad Allah realizzano il, rivela il, è PILASTRO DELLA FEDE, a, tra i quali sceglie, è PRINCIPIO DI TUTTO E PILASTRO DELLA FEDE, crea e affida compiti agli, al cui vertice pone, è PILASTRO DELLA FEDE, è PILASTRO DELLA FEDE, che saranno sottoposti al