WARNING:
JavaScript is turned OFF. None of the links on this concept map will
work until it is reactivated.
If you need help turning JavaScript On, click here.
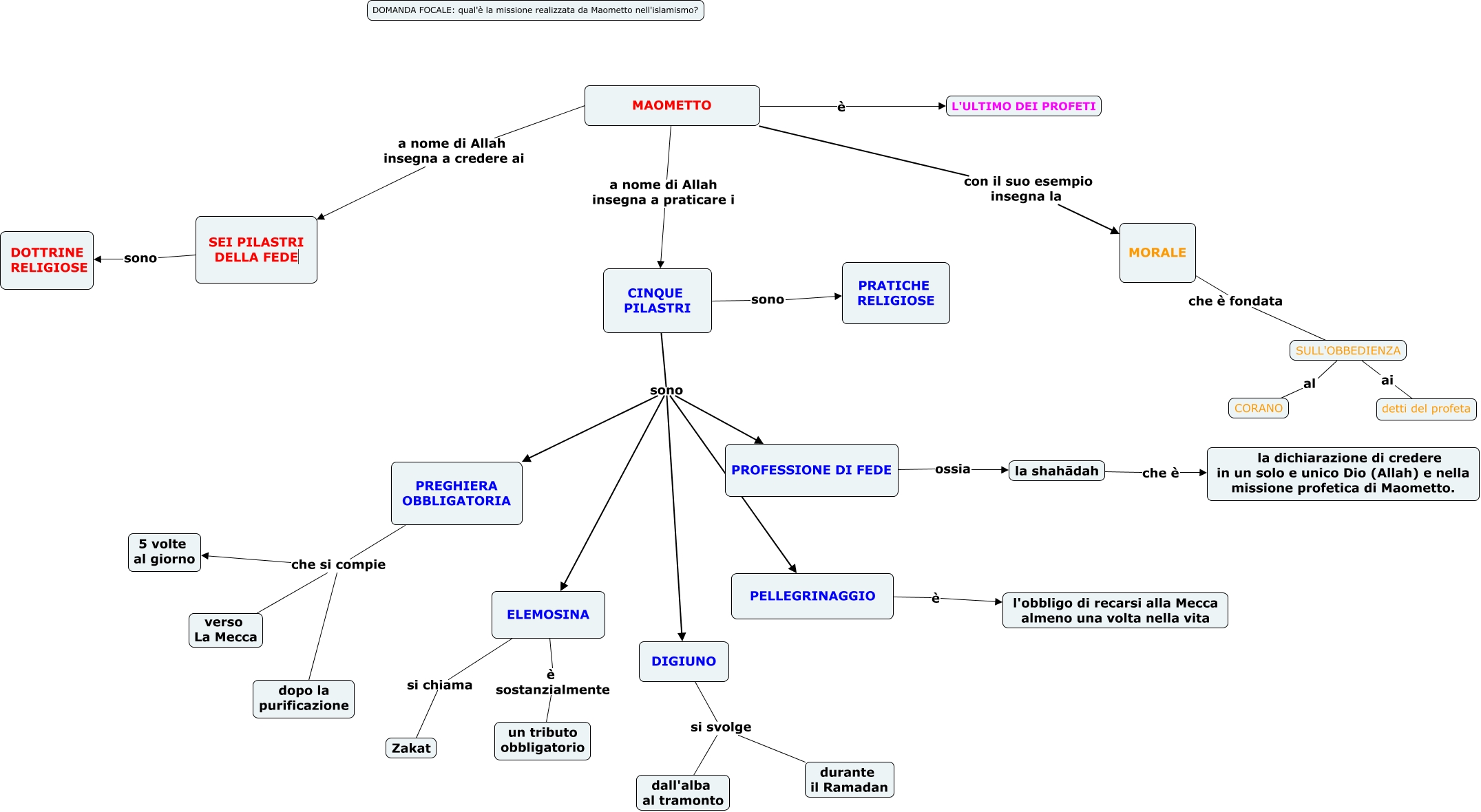
Questa Cmap, creata con IHMC CmapTools, contiene informazioni relative a: LA MISSIONE DI MAOMETTO, ELEMOSINA è sostanzialmente un tributo obbligatorio, PROFESSIONE DI FEDE ossia la shahādah, SULL'OBBEDIENZA al CORANO, CINQUE PILASTRI sono DIGIUNO, PREGHIERA OBBLIGATORIA che si compie verso La Mecca, DIGIUNO si svolge dall'alba al tramonto, PREGHIERA OBBLIGATORIA che si compie dopo la purificazione, PREGHIERA OBBLIGATORIA che si compie 5 volte al giorno, PELLEGRINAGGIO è l'obbligo di recarsi alla Mecca almeno una volta nella vita, CINQUE PILASTRI sono PRATICHE RELIGIOSE, MAOMETTO con il suo esempio insegna la MORALE, ELEMOSINA si chiama Zakat, MAOMETTO a nome di Allah insegna a credere ai SEI PILASTRI DELLA FEDE, MORALE che è fondata SULL'OBBEDIENZA, CINQUE PILASTRI sono ELEMOSINA, SULL'OBBEDIENZA ai detti del profeta, CINQUE PILASTRI sono PROFESSIONE DI FEDE, SEI PILASTRI DELLA FEDE sono DOTTRINE RELIGIOSE, la shahādah che è la dichiarazione di credere in un solo e unico Dio (Allah) e nella missione profetica di Maometto., CINQUE PILASTRI sono PREGHIERA OBBLIGATORIA