WARNING:
JavaScript is turned OFF. None of the links on this concept map will
work until it is reactivated.
If you need help turning JavaScript On, click here.
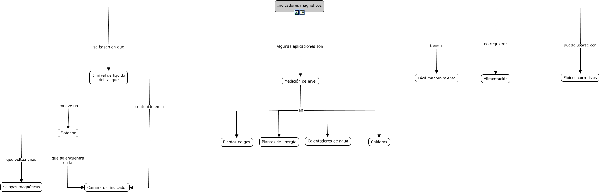
Este Cmap, tiene información relacionada con: 2.2.5 Indicadores magnéticos, El nivel de líquido del tanque mueve un Flotador, Indicadores magnéticos no requieren Alimentación, Medición de nivel en Calentadores de agua, Indicadores magnéticos se basan en que El nivel de líquido del tanque, Indicadores magnéticos Algunas aplicaciones son Medición de nivel, Flotador que voltea unas Solapas magnéticas, Indicadores magnéticos puede usarse con Fluidos corrosivos, Flotador que se encuentra en la Cámara del indicador, Medición de nivel en Plantas de energía, Medición de nivel en Calderas, Indicadores magnéticos tienen Fácil mantenimiento, Medición de nivel en Plantas de gas, El nivel de líquido del tanque contenido en la Cámara del indicador