WARNING:
JavaScript is turned OFF. None of the links on this concept map will
work until it is reactivated.
If you need help turning JavaScript On, click here.
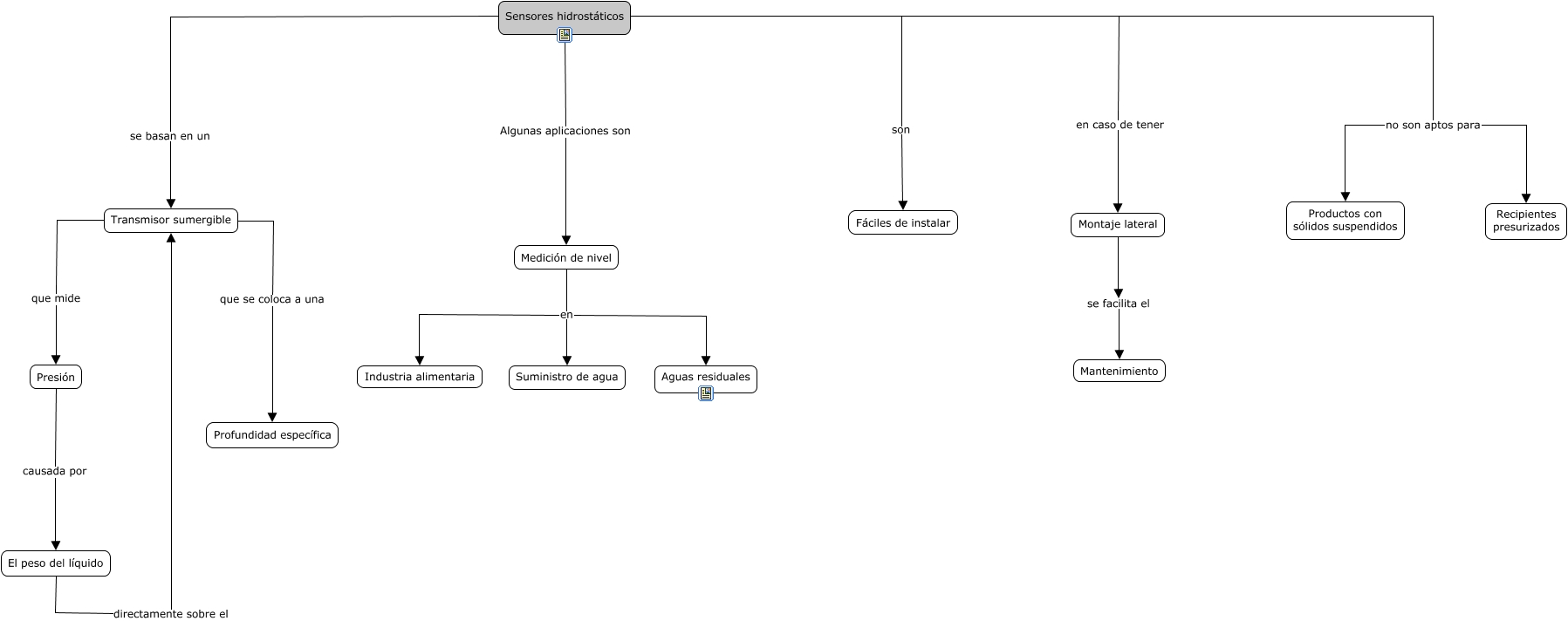
Este Cmap, tiene información relacionada con: 2.2.4 Sensores hidrostáticos, Sensores hidrostáticos Algunas aplicaciones son Medición de nivel, Medición de nivel en Industria alimentaria, Montaje lateral se facilita el Mantenimiento, Presión causada por El peso del líquido, Sensores hidrostáticos se basan en un Transmisor sumergible, Transmisor sumergible que se coloca a una Profundidad específica, Medición de nivel en Aguas residuales, Sensores hidrostáticos son Fáciles de instalar, Sensores hidrostáticos no son aptos para Productos con sólidos suspendidos, Sensores hidrostáticos no son aptos para Recipientes presurizados, El peso del líquido directamente sobre el Transmisor sumergible, Sensores hidrostáticos en caso de tener Montaje lateral, Medición de nivel en Suministro de agua, Transmisor sumergible que mide Presión