WARNING:
JavaScript is turned OFF. None of the links on this concept map will
work until it is reactivated.
If you need help turning JavaScript On, click here.
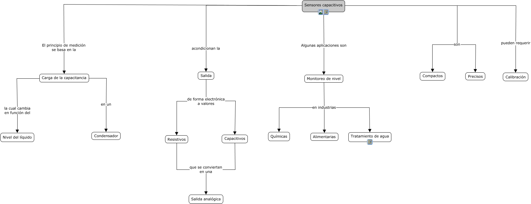
Este Cmap, tiene información relacionada con: 2.2.1 Sensores capacitivos, Monitoreo de nivel en industrias Tratamiento de agua, Carga de la capacitancia en un Condensador, Resistivos que se convierten en una Salida analógica, Sensores capacitivos Algunas aplicaciones son Monitoreo de nivel, Sensores capacitivos El principio de medición se basa en la Carga de la capacitancia, Capacitivos que se convierten en una Salida analógica, Carga de la capacitancia la cual cambia en función del Nivel del líquido, Monitoreo de nivel en industrias Químicas, Sensores capacitivos son Compactos, Salida de forma electrónica a valores Resistivos, Sensores capacitivos pueden requerir Calibración, Sensores capacitivos son Precisos, Salida de forma electrónica a valores Capacitivos, Monitoreo de nivel en industrias Alimentarias, Sensores capacitivos acondicionan la Salida