WARNING:
JavaScript is turned OFF. None of the links on this concept map will
work until it is reactivated.
If you need help turning JavaScript On, click here.
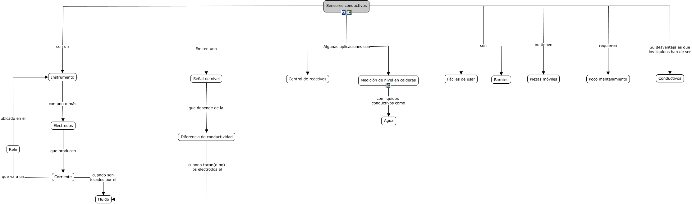
Este Cmap, tiene información relacionada con: 2.1.2 Sensores conductivos, Sensores conductivos requieren Poco mantenimiento, Diferencia de conductividad cuando tocan(o no) los electrodos el Fluido, Sensores conductivos Su desventaja es que los líquidos han de ser Conductivos, Instrumento con uno o más Electrodos, Sensores conductivos Algunas aplicaciones son Control de reactivos, Señal de nivel que depende de la Diferencia de conductividad, Sensores conductivos Algunas aplicaciones son Medición de nivel en calderas, Sensores conductivos son Baratos, Corriente que va a un Relé, Electrodos que producen Corriente, Corriente cuando son tocados por el Fluido, Relé ubicado en el Instrumento, Sensores conductivos son un Instrumento, Sensores conductivos Emiten una Señal de nivel, Medición de nivel en calderas con líquidos conductivos como Agua, Sensores conductivos no tienen Piezas móviles, Sensores conductivos son Fáciles de usar