WARNING:
JavaScript is turned OFF. None of the links on this concept map will
work until it is reactivated.
If you need help turning JavaScript On, click here.
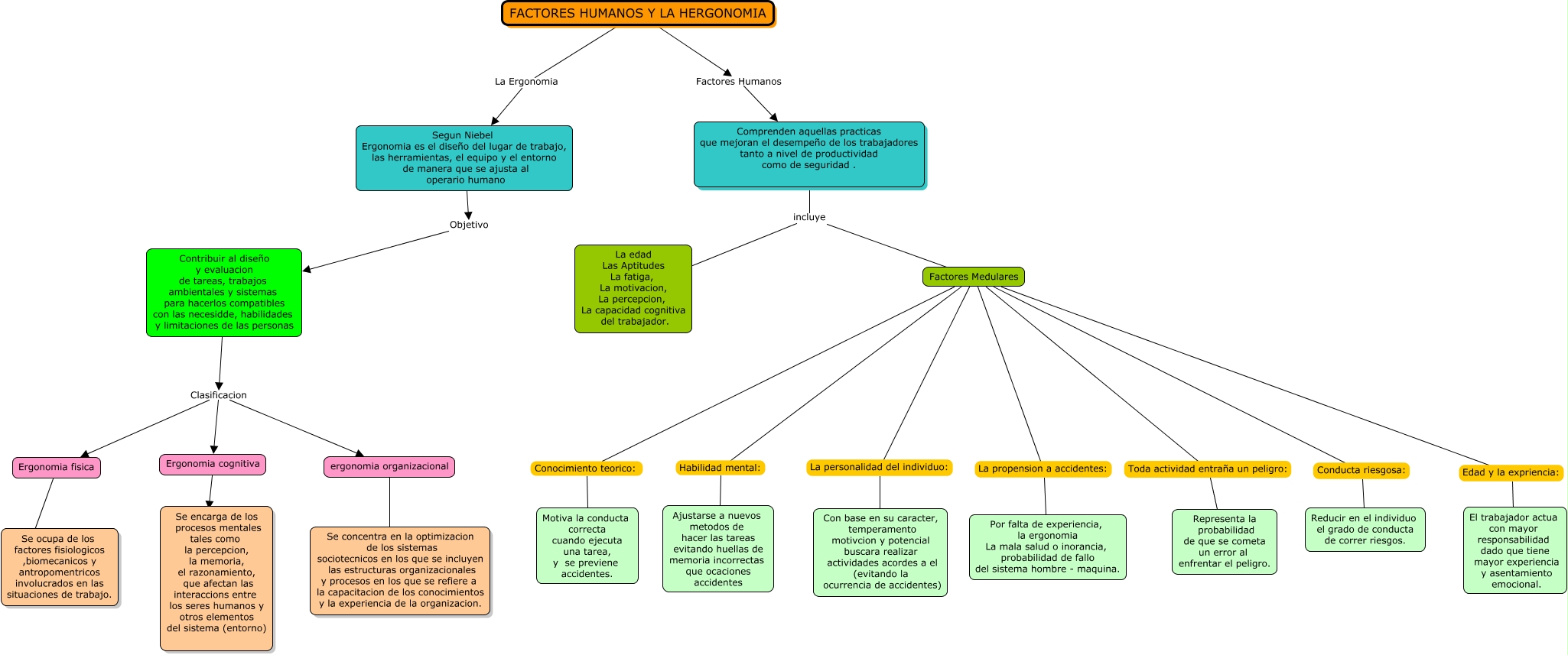
Este Cmap, tiene información relacionada con: Factores Humanos y Ergonomia, Factores Medulares Toda actividad entraña un peligro: Representa la probabilidad de que se cometa un error al enfrentar el peligro., FACTORES HUMANOS Y LA HERGONOMIA Factores Humanos Comprenden aquellas practicas que mejoran el desempeño de los trabajadores tanto a nivel de productividad como de seguridad ., Contribuir al diseño y evaluacion de tareas, trabajos ambientales y sistemas para hacerlos compatibles con las necesidde, habilidades y limitaciones de las personas Clasificacion Ergonomia fisica, Factores Medulares Habilidad mental: Ajustarse a nuevos metodos de hacer las tareas evitando huellas de memoria incorrectas que ocaciones accidentes, Comprenden aquellas practicas que mejoran el desempeño de los trabajadores tanto a nivel de productividad como de seguridad . incluye Factores Medulares, Ergonomia cognitiva ???? Se encarga de los procesos mentales tales como la percepcion, la memoria, el razonamiento, que afectan las interaccions entre los seres humanos y otros elementos del sistema (entorno), Factores Medulares Conducta riesgosa: Reducir en el individuo el grado de conducta de correr riesgos., Factores Medulares La personalidad del individuo: Con base en su caracter, temperamento motivcion y potencial buscara realizar actividades acordes a el (evitando la ocurrencia de accidentes), Factores Medulares La propension a accidentes: Por falta de experiencia, la ergonomia La mala salud o inorancia, probabilidad de fallo del sistema hombre - maquina., FACTORES HUMANOS Y LA HERGONOMIA La Ergonomia Segun Niebel Ergonomia es el diseño del lugar de trabajo, las herramientas, el equipo y el entorno de manera que se ajusta al operario humano, ergonomia organizacional ???? Se concentra en la optimizacion de los sistemas sociotecnicos en los que se incluyen las estructuras organizacionales y procesos en los que se refiere a la capacitacion de los conocimientos y la experiencia de la organizacion., Factores Medulares Edad y la expriencia: El trabajador actua con mayor responsabilidad dado que tiene mayor experiencia y asentamiento emocional., Contribuir al diseño y evaluacion de tareas, trabajos ambientales y sistemas para hacerlos compatibles con las necesidde, habilidades y limitaciones de las personas Clasificacion ergonomia organizacional, Contribuir al diseño y evaluacion de tareas, trabajos ambientales y sistemas para hacerlos compatibles con las necesidde, habilidades y limitaciones de las personas Clasificacion Ergonomia cognitiva, Comprenden aquellas practicas que mejoran el desempeño de los trabajadores tanto a nivel de productividad como de seguridad . incluye La edad Las Aptitudes La fatiga, La motivacion, La percepcion, La capacidad cognitiva del trabajador., Segun Niebel Ergonomia es el diseño del lugar de trabajo, las herramientas, el equipo y el entorno de manera que se ajusta al operario humano Objetivo Contribuir al diseño y evaluacion de tareas, trabajos ambientales y sistemas para hacerlos compatibles con las necesidde, habilidades y limitaciones de las personas, Factores Medulares Conocimiento teorico: Motiva la conducta correcta cuando ejecuta una tarea, y se previene accidentes., Ergonomia fisica ???? Se ocupa de los factores fisiologicos ,biomecanicos y antropomentricos involucrados en las situaciones de trabajo.