WARNING:
JavaScript is turned OFF. None of the links on this concept map will
work until it is reactivated.
If you need help turning JavaScript On, click here.
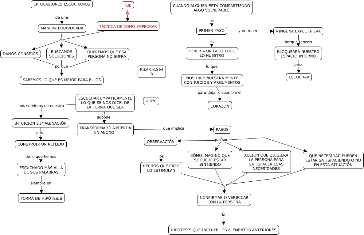
Este Cmap, tiene información relacionada con: Escuchar empáticamente, PASOS que son QUE NECESIDAD PUEDEN ESTAR SATISFACIENDO O NO EN ESTA SITUACIÓN, PASOS que son CÓMO IMAGINO QUE SE PUEDE ESTAR SINTIENDO, MANERA EQUIVOCADA y QUEREMOS QUE ESA PERSONA NO SUFRA, INTUICIÓN E IMAGINACIÓN para CONSTRUIR UN REFLEJO, BUSCAMOS SOLUCIONES porque SABEMOS LO QUE ES MEJOR PARA ELLOS, NOS DICE NUESTRA MENTE CON JUICIOS Y ARGUMENTOS para dejar disponible el CORAZÓN, MANERA EQUIVOCADA y BUSCAMOS SOLUCIONES, TÉCNICA DE COMO EMPEORAR y BUSCAMOS SOLUCIONES, NINGUNA EXPECTATIVA porque tenerlo BLOQUEARÁ NUESTRO ESPACIO INTERNO, QUEREMOS QUE ESA PERSONA NO SUFRA porque SABEMOS LO QUE ES MEJOR PARA ELLOS, CÓMO IMAGINO QUE SE PUEDE ESTAR SINTIENDO Y CONFIRMAR O VERIFICAR CON LA PERSONA, EN OCASIONES ESCUCHAMOS de una MANERA EQUIVOCADA, ACCIÓN QUE QUISIERA LA PERSONA PARA SATISFACER ESAS NECESIDADES Y CONFIRMAR O VERIFICAR CON LA PERSONA, BLOQUEARÁ NUESTRO ESPACIO INTERNO para ESCUCHAR, HECHOS QUE CREO LO ESTIMULAN Y CONFIRMAR O VERIFICAR CON LA PERSONA, TBE la TÉCNICA DE COMO EMPEORAR, TÉCNICA DE COMO EMPEORAR y QUEREMOS QUE ESA PERSONA NO SUFRA, MANERA EQUIVOCADA y DAMOS CONSEJOS, DAMOS CONSEJOS porque SABEMOS LO QUE ES MEJOR PARA ELLOS, OBSERVACIÓN los HECHOS QUE CREO LO ESTIMULAN