WARNING:
JavaScript is turned OFF. None of the links on this concept map will
work until it is reactivated.
If you need help turning JavaScript On, click here.
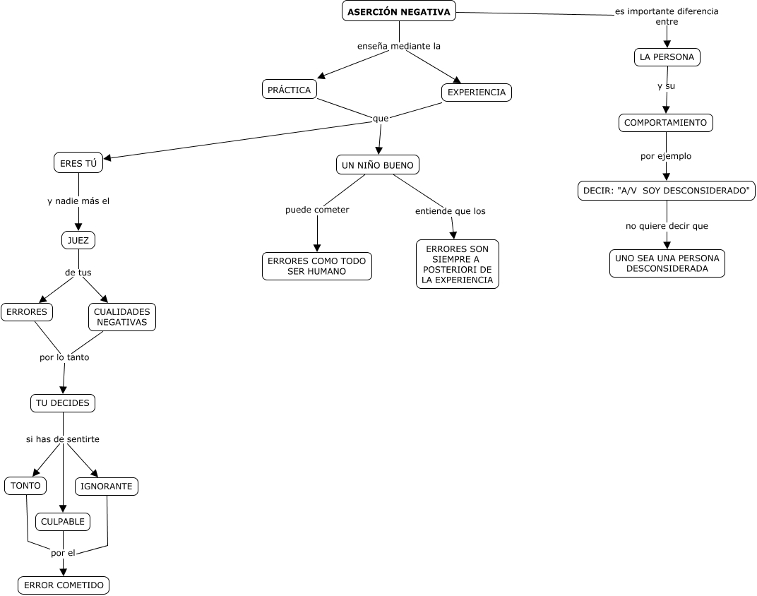
Este Cmap, tiene información relacionada con: ASERCIÓN NEGATIVA, UN NIÑO BUENO puede cometer ERRORES COMO TODO SER HUMANO, PRÁCTICA que UN NIÑO BUENO, CUALIDADES NEGATIVAS por lo tanto TU DECIDES, ERES TÚ y nadie más el JUEZ, COMPORTAMIENTO por ejemplo DECIR: "A/V SOY DESCONSIDERADO", PRÁCTICA que ERES TÚ, EXPERIENCIA que ERES TÚ, TU DECIDES si has de sentirte TONTO, DECIR: "A/V SOY DESCONSIDERADO" no quiere decir que UNO SEA UNA PERSONA DESCONSIDERADA, JUEZ de tus CUALIDADES NEGATIVAS, JUEZ de tus ERRORES, ASERCIÓN NEGATIVA es importante diferencia entre LA PERSONA, TU DECIDES si has de sentirte CULPABLE, CULPABLE por el ERROR COMETIDO, EXPERIENCIA que UN NIÑO BUENO, TONTO por el ERROR COMETIDO, UN NIÑO BUENO entiende que los ERRORES SON SIEMPRE A POSTERIORI DE LA EXPERIENCIA, LA PERSONA y su COMPORTAMIENTO, TU DECIDES si has de sentirte IGNORANTE, IGNORANTE por el ERROR COMETIDO