WARNING:
JavaScript is turned OFF. None of the links on this concept map will
work until it is reactivated.
If you need help turning JavaScript On, click here.
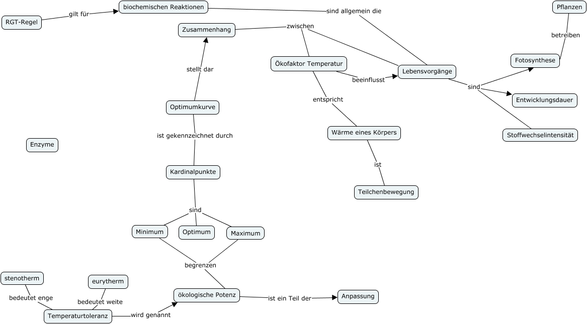
Dieses mit IHMC CmapTools erstellte CMap hat Informationen bezüglich: CMap Temperatur V1 GK 13_Q2, Kardinalpunkte sind Maximum, Zusammenhang zwischen Lebensvorgänge, Lebensvorgänge sind Fotosynthese, Temperaturtoleranz wird genannt ökologische Potenz, Ökofaktor Temperatur entspricht Wärme eines Körpers, Lebensvorgänge sind Entwicklungsdauer, stenotherm bedeutet enge Temperaturtoleranz, Wärme eines Körpers ist Teilchenbewegung, ökologische Potenz ist ein Teil der Anpassung, Kardinalpunkte sind Minimum, Optimumkurve ist gekennzeichnet durch Kardinalpunkte, RGT-Regel gilt für biochemischen Reaktionen, Lebensvorgänge sind Stoffwechselintensität, Kardinalpunkte sind Optimum, eurytherm bedeutet weite Temperaturtoleranz, Minimum begrenzen ökologische Potenz, biochemischen Reaktionen sind allgemein die Lebensvorgänge, Optimumkurve stellt dar Zusammenhang, Pflanzen betreiben Fotosynthese, Maximum begrenzen ökologische Potenz