WARNING:
JavaScript is turned OFF. None of the links on this concept map will
work until it is reactivated.
If you need help turning JavaScript On, click here.
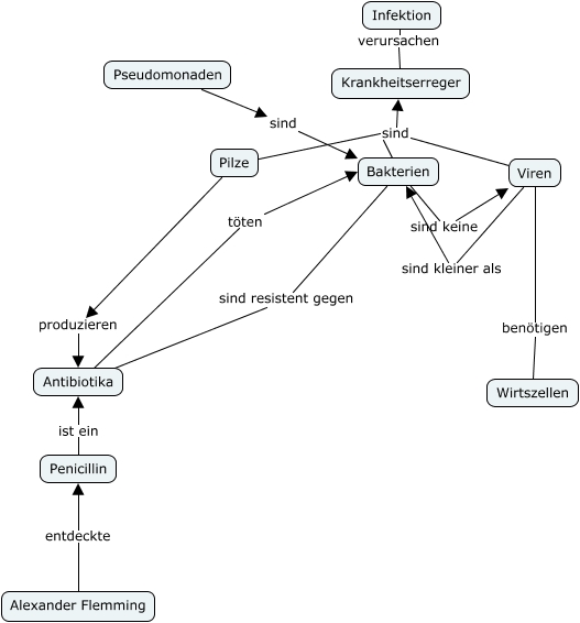
Dieses mit IHMC CmapTools erstellte CMap hat Informationen bezüglich: Infektion 9d V0 14_02_17, Bakterien sind resistent gegen Antibiotika, Pilze sind Krankheitserreger, Viren sind Krankheitserreger, Viren sind kleiner als Bakterien, Alexander Flemming entdeckte Penicillin, Penicillin ist ein Antibiotika, Bakterien sind Krankheitserreger, Viren benötigen Wirtszellen, Antibiotika töten Bakterien, Krankheitserreger verursachen Infektion, Bakterien sind keine Viren, Pilze produzieren Antibiotika, Pseudomonaden sind Bakterien