WARNING:
JavaScript is turned OFF. None of the links on this concept map will
work until it is reactivated.
If you need help turning JavaScript On, click here.
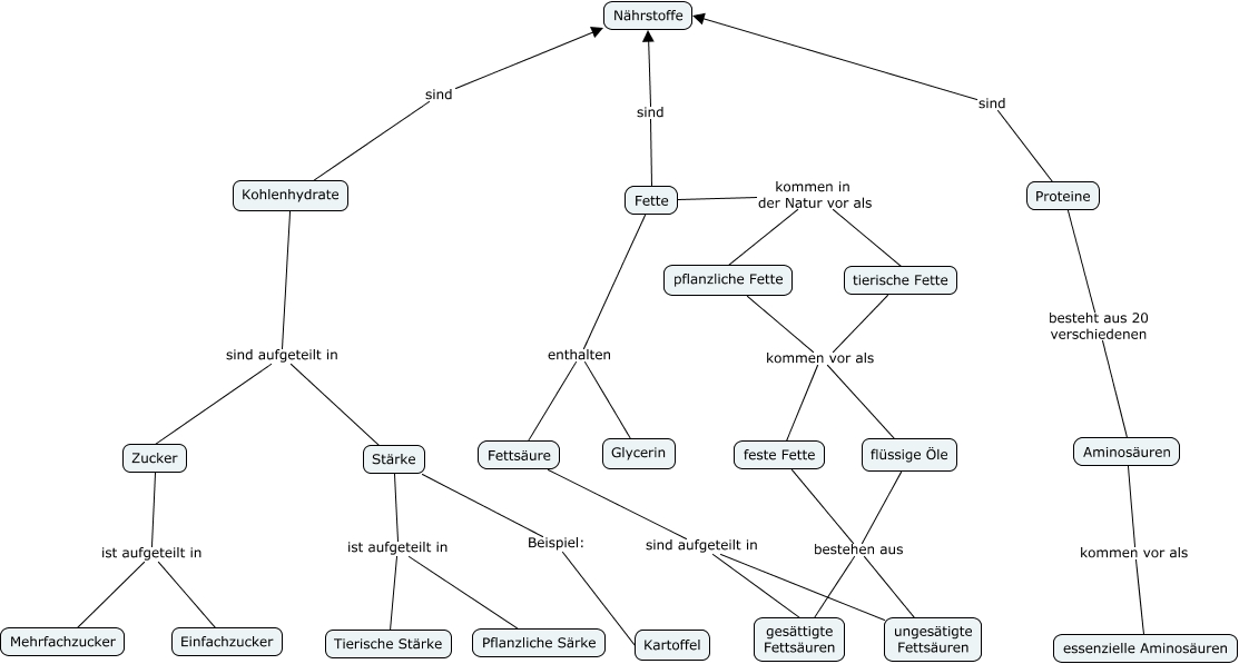
Dieses mit IHMC CmapTools erstellte CMap hat Informationen bezüglich: Nahrung 8c lokotsch scholtes, Kohlenhydrate sind aufgeteilt in Stärke, Kohlenhydrate sind Nährstoffe, Fette kommen in der Natur vor als pflanzliche Fette, Kohlenhydrate sind aufgeteilt in Zucker, Aminosäuren kommen vor als essenzielle Aminosäuren, Fettsäure sind aufgeteilt in ungesätigte Fettsäuren, pflanzliche Fette kommen vor als flüssige Öle, Zucker ist aufgeteilt in Einfachzucker, Fette enthalten Glycerin, Fette kommen in der Natur vor als tierische Fette, Stärke ist aufgeteilt in Tierische Stärke, Zucker ist aufgeteilt in Mehrfachzucker, feste Fette bestehen aus ungesätigte Fettsäuren, flüssige Öle bestehen aus gesättigte Fettsäuren, tierische Fette kommen vor als flüssige Öle, flüssige Öle bestehen aus ungesätigte Fettsäuren, Proteine sind Nährstoffe, Stärke Beispiel: Kartoffel, Proteine besteht aus 20 verschiedenen Aminosäuren, Stärke ist aufgeteilt in Pflanzliche Särke