WARNING:
JavaScript is turned OFF. None of the links on this concept map will
work until it is reactivated.
If you need help turning JavaScript On, click here.
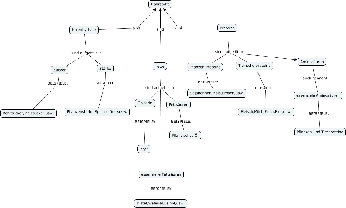
Dieses mit IHMC CmapTools erstellte CMap hat Informationen bezüglich: darius 8c nahrung, Zucker BEISPIELE: Rohrzucker,Malzzucker,usw., Proteine sind aufgetilt in Tierische proteine, Stärke sind aufgeteilt in Zucker, Stärke BEISPIELE Pflanzenstärke,Speisestärke,usw., Aminosäuren auch gennant essenziele Aminosäuren, Fette sind Nährstoffe, Pflanzen Proteine BEISPIELE: Sojabohnen,Mais,Erbsen,usw., Glycerin BEISPIELE: ????, essenziele Aminosäuren BEISPIELE: Pflanzen-und Tierproteine, Fette sind aufgetielt in Glycerin, Fettsäuren BEISPIELE: Pflanzisches Öl, Fette sind aufgetielt in essenzielle Fettsäuren, Kolenhydrate sind aufgeteilt in Stärke, Kolenhydrate sind Nährstoffe, essenzielle Fettsäuren BEISPIELE: Distel,Walnuss,Leinöl,usw., Fette sind aufgetielt in Fettsäuren, Proteine sind aufgetilt in Pflanzen Proteine, Proteine sind aufgetilt in Aminosäuren, Proteine sind Nährstoffe, Tierische proteine BEISPIELE: Fleisch,Milch,Fisch,Eier,usw.