WARNING:
JavaScript is turned OFF. None of the links on this concept map will
work until it is reactivated.
If you need help turning JavaScript On, click here.
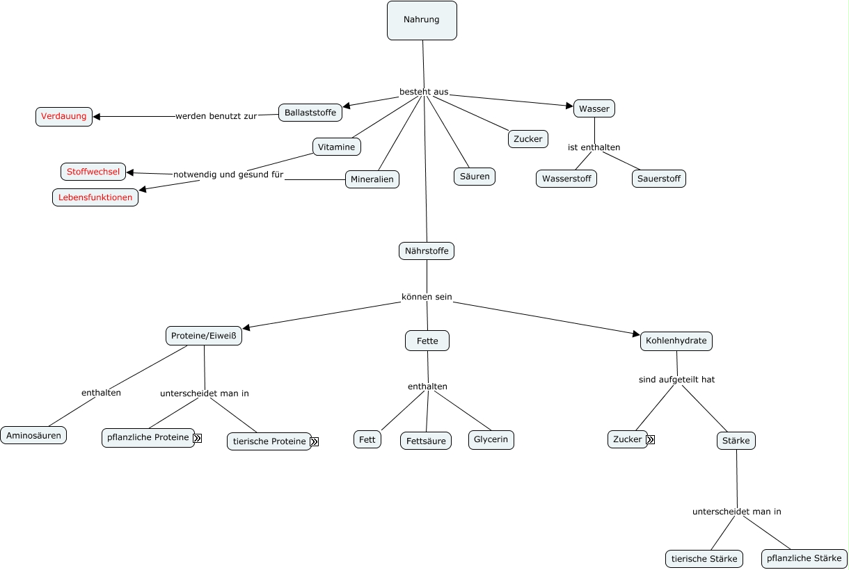
Dieses mit IHMC CmapTools erstellte CMap hat Informationen bezüglich: Nahrung 8d Färber Larbig, Nahrung besteht aus Vitamine, Fette enthalten Fett, Nährstoffe können sein Kohlenhydrate, Mineralien notwendig und gesund für Stoffwechsel, Wasser ist enthalten Wasserstoff, Nahrung besteht aus Nährstoffe, Nahrung besteht aus Säuren, Nahrung besteht aus Ballaststoffe, Ballaststoffe werden benutzt zur Verdauung, Proteine/Eiweiß enthalten Aminosäuren, Vitamine notwendig und gesund für Lebensfunktionen, Proteine/Eiweiß unterscheidet man in pflanzliche Proteine, Stärke unterscheidet man in pflanzliche Stärke, Nahrung besteht aus Mineralien, Wasser ist enthalten Sauerstoff, Proteine/Eiweiß unterscheidet man in tierische Proteine, Stärke unterscheidet man in tierische Stärke, Nährstoffe können sein Proteine/Eiweiß, Vitamine notwendig und gesund für Stoffwechsel, Kohlenhydrate sind aufgeteilt hat Stärke