WARNING:
JavaScript is turned OFF. None of the links on this concept map will
work until it is reactivated.
If you need help turning JavaScript On, click here.
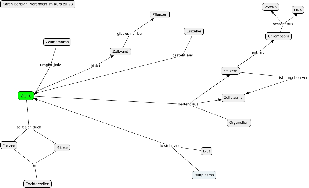
Dieses mit IHMC CmapTools erstellte CMap hat Informationen bezüglich: Zelle EF1 18.9.13 V3, Einzeller besteht aus Zelle, Zelle besteht aus Zellkern, Zelle besteht aus Zellplasma, Zellmembran umgibt jede Zelle, Meiose in Tochterzellen, Zellkern enthält Chromosom, Blut besteht aus Blutplasma, Zelle bildet Zellwand, Zellwand gibt es nur bei Pflanzen, Zelle teilt sich duch Meiose, Chromosom besteht aus DNA, Mitose in Tochterzellen, Blut besteht aus Zelle, Zellkern ist umgeben von Zellplasma, Zelle besteht aus Organellen, Chromosom besteht aus Protein, Zelle teilt sich duch Mitose