WARNING:
JavaScript is turned OFF. None of the links on this concept map will
work until it is reactivated.
If you need help turning JavaScript On, click here.
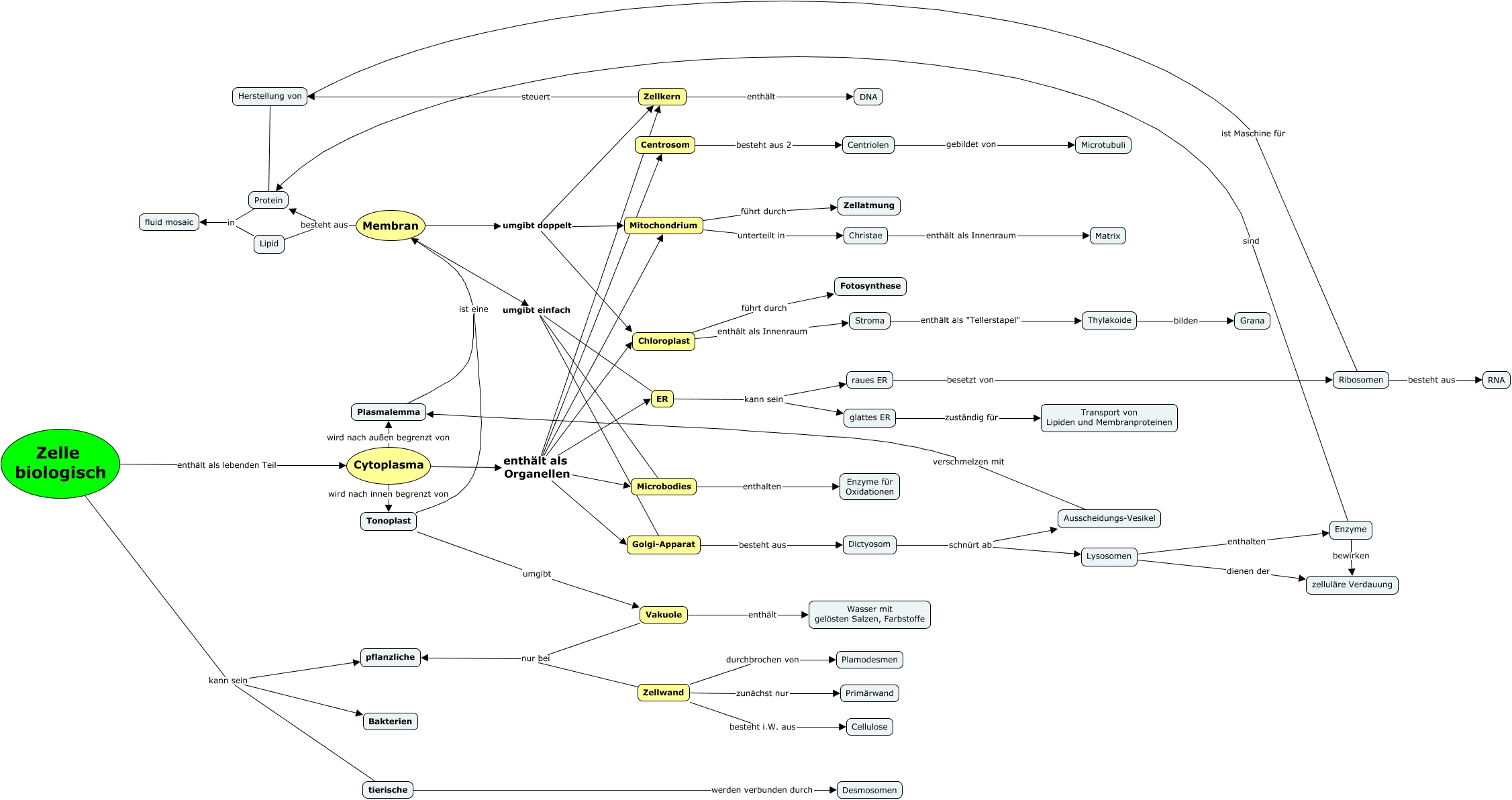
Dieses mit IHMC CmapTools erstellte CMap hat Informationen bezüglich: Zelle 4 V1, Vakuole enthält Wasser mit gelösten Salzen, Farbstoffe, Enzyme sind Protein, Cytoplasma enthält als Organellen Mitochondrium, Cytoplasma enthält als Organellen Chloroplast, Membran umgibt doppelt Chloroplast, Membran umgibt einfach Microbodies, Cytoplasma enthält als Organellen Zellkern, Cytoplasma enthält als Organellen Microbodies, Lipid in fluid mosaic, Cytoplasma wird nach innen begrenzt von Tonoplast, Cytoplasma enthält als Organellen Centrosom, Membran umgibt doppelt Zellkern, ER kann sein raues ER, Zellwand nur bei pflanzliche, Microbodies enthalten Enzyme für Oxidationen, Golgi-Apparat besteht aus Dictyosom, Zellwand durchbrochen von Plamodesmen, Zelle biologisch kann sein pflanzliche, Dictyosom schnürt ab Ausscheidungs-Vesikel, Ribosomen besteht aus RNA