WARNING:
JavaScript is turned OFF. None of the links on this concept map will
work until it is reactivated.
If you need help turning JavaScript On, click here.
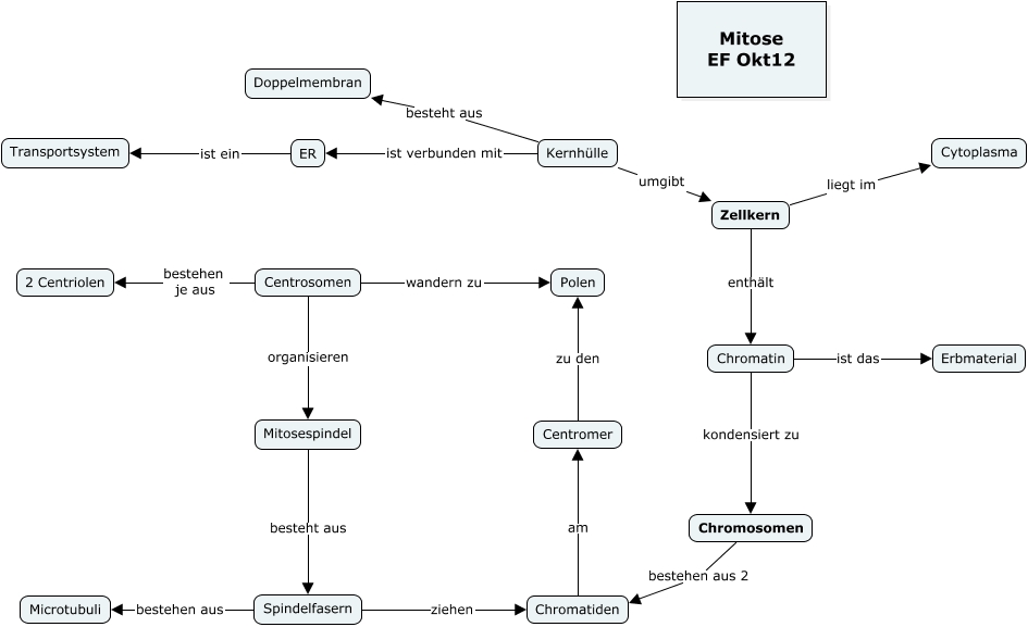
Dieses mit IHMC CmapTools erstellte CMap hat Informationen bezüglich: Mitose EF 09_12, Kernhülle umgibt Zellkern, Zellkern enthält Chromatin, Kernhülle ist verbunden mit ER, Centrosomen wandern zu Polen, Zellkern liegt im Cytoplasma, Chromatin ist das Erbmaterial, Centromer zu den Polen, Spindelfasern bestehen aus Microtubuli, Chromatiden am Centromer, ER ist ein Transportsystem, Spindelfasern ziehen Chromatiden, Centrosomen organisieren Mitosespindel, Centrosomen bestehen je aus 2 Centriolen, Chromosomen bestehen aus 2 Chromatiden, Mitosespindel besteht aus Spindelfasern, Chromatin kondensiert zu Chromosomen, Kernhülle besteht aus Doppelmembran