WARNING:
JavaScript is turned OFF. None of the links on this concept map will
work until it is reactivated.
If you need help turning JavaScript On, click here.
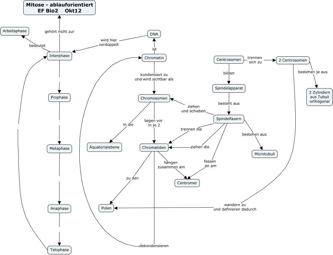
Dieses mit IHMC CmapTools erstellte CMap hat Informationen bezüglich: Mitose ablauforientiert EF 10_12, Telophase Interphase, Chromatiden zu den Polen, Centrosomen bilden Spindelapparat, Spindelfasern bestehen aus Microtubuli, Chromosomen liegen vor in je 2 Chromatiden, Spindelapparat besteht aus Spindelfasern, Spindelfasern fassen an am Centromer, Spindelfasern ziehen die Chromatiden, Chromatiden dekondensieren Chromatin, Metaphase Anaphase, Chromatiden hängen zusammen am Centromer, Interphase gehört nicht zur Mitose - ablauforientiert EF Bio2 Okt12, 2 Centrosomen bestehen je aus 2 Zylindern aus Tubuli orthogonal, 2 Centrosomen wandern zu und definieren dadurch Polen, Chromosomen in die Äquatorialebene, Centrosomen trennen sich zu 2 Centrosomen, Interphase Prophase, Spindelfasern trennen die Chromatiden, Chromatin ist DNA, DNA wird hier verdoppelt Interphase