WARNING:
JavaScript is turned OFF. None of the links on this concept map will
work until it is reactivated.
If you need help turning JavaScript On, click here.
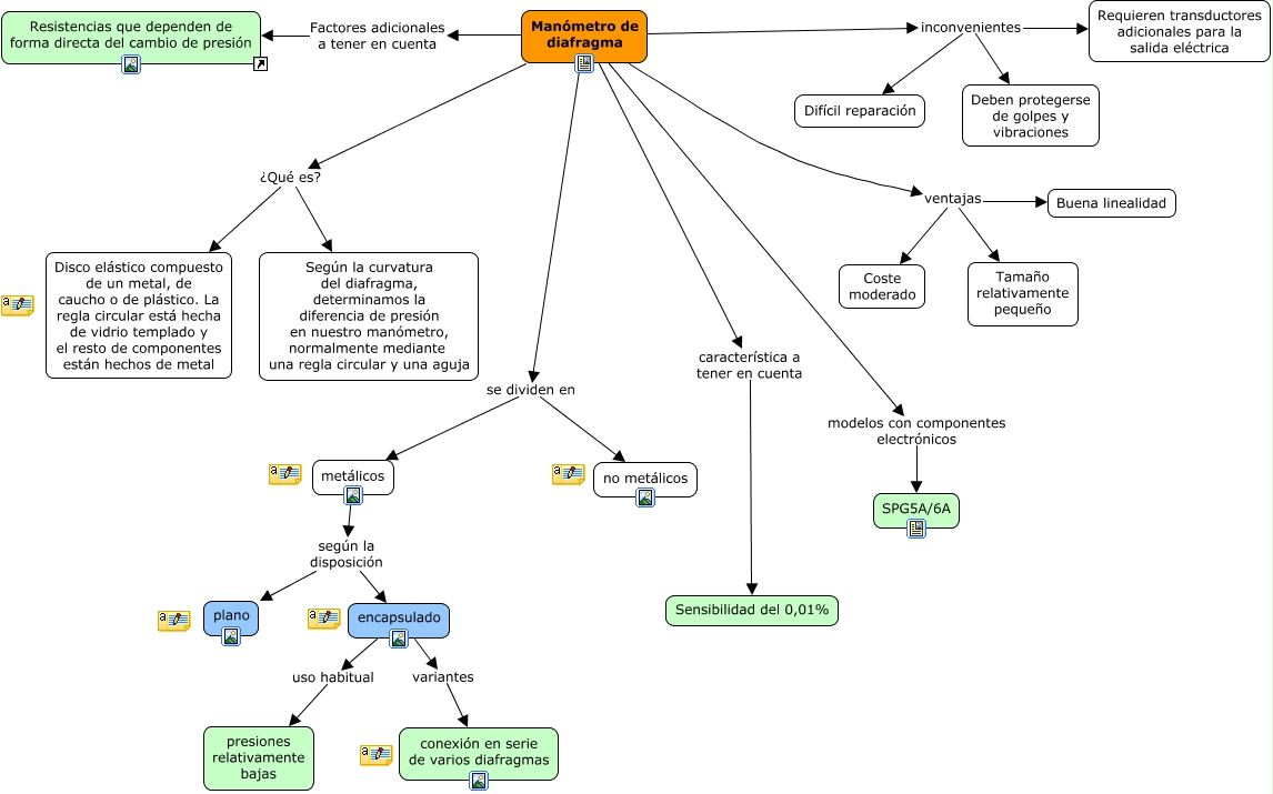
Este Cmap, tiene información relacionada con: 4.3. Manómetro de diafragma, Manómetro de diafragma inconvenientes Difícil reparación, Manómetro de diafragma ¿Qué es? Según la curvatura del diafragma, determinamos la diferencia de presión en nuestro manómetro, normalmente mediante una regla circular y una aguja, Manómetro de diafragma ventajas Coste moderado, Manómetro de diafragma ventajas Buena linealidad, Manómetro de diafragma se dividen en metálicos, metálicos según la disposición plano, encapsulado uso habitual presiones relativamente bajas, Manómetro de diafragma modelos con componentes electrónicos SPG5A/6A, Manómetro de diafragma característica a tener en cuenta Sensibilidad del 0,01%, encapsulado variantes conexión en serie de varios diafragmas, Manómetro de diafragma ventajas Tamaño relativamente pequeño, metálicos según la disposición encapsulado, Manómetro de diafragma ¿Qué es? Disco elástico compuesto de un metal, de caucho o de plástico. La regla circular está hecha de vidrio templado y el resto de componentes están hechos de metal, Manómetro de diafragma se dividen en no metálicos, Manómetro de diafragma Factores adicionales a tener en cuenta Resistencias que dependen de forma directa del cambio de presión, Manómetro de diafragma inconvenientes Deben protegerse de golpes y vibraciones, Manómetro de diafragma inconvenientes Requieren transductores adicionales para la salida eléctrica