WARNING:
JavaScript is turned OFF. None of the links on this concept map will
work until it is reactivated.
If you need help turning JavaScript On, click here.
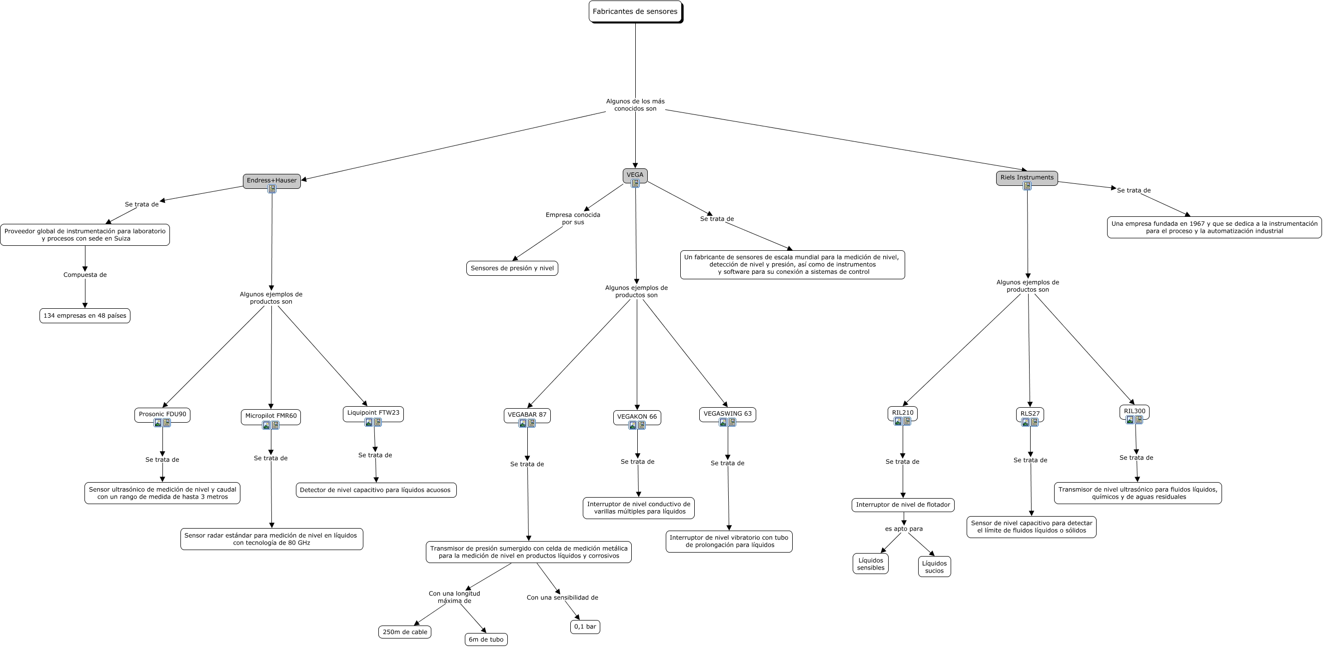
Este Cmap, tiene información relacionada con: 3.Productos y fabricantes, VEGA Se trata de Un fabricante de sensores de escala mundial para la medición de nivel, detección de nivel y presión, así como de instrumentos y software para su conexión a sistemas de control, Riels Instruments Algunos ejemplos de productos son RLS27, VEGABAR 87 Se trata de Transmisor de presión sumergido con celda de medición metálica para la medición de nivel en productos líquidos y corrosivos, Endress+Hauser Se trata de Proveedor global de instrumentación para laboratorio y procesos con sede en Suiza, Riels Instruments Se trata de Una empresa fundada en 1967 y que se dedica a la instrumentación para el proceso y la automatización industrial, Endress+Hauser Algunos ejemplos de productos son Micropilot FMR60, RIL300 Se trata de Transmisor de nivel ultrasónico para fluidos líquidos, químicos y de aguas residuales, VEGA Empresa conocida por sus Sensores de presión y nivel, Prosonic FDU90 Se trata de Sensor ultrasónico de medición de nivel y caudal con un rango de medida de hasta 3 metros, Proveedor global de instrumentación para laboratorio y procesos con sede en Suiza Compuesta de 134 empresas en 48 países, Interruptor de nivel de flotador es apto para Líquidos sucios, VEGA Algunos ejemplos de productos son VEGAKON 66, VEGA Algunos ejemplos de productos son VEGASWING 63, VEGASWING 63 Se trata de Interruptor de nivel vibratorio con tubo de prolongación para líquidos, Fabricantes de sensores Algunos de los más conocidos son Riels Instruments, Transmisor de presión sumergido con celda de medición metálica para la medición de nivel en productos líquidos y corrosivos Con una longitud máxima de 250m de cable, VEGAKON 66 Se trata de Interruptor de nivel conductivo de varillas múltiples para líquidos, RLS27 Se trata de Sensor de nivel capacitivo para detectar el límite de fluidos líquidos o sólidos, RIL210 Se trata de Interruptor de nivel de flotador, Transmisor de presión sumergido con celda de medición metálica para la medición de nivel en productos líquidos y corrosivos Con una sensibilidad de 0,1 bar