WARNING:
JavaScript is turned OFF. None of the links on this concept map will
work until it is reactivated.
If you need help turning JavaScript On, click here.
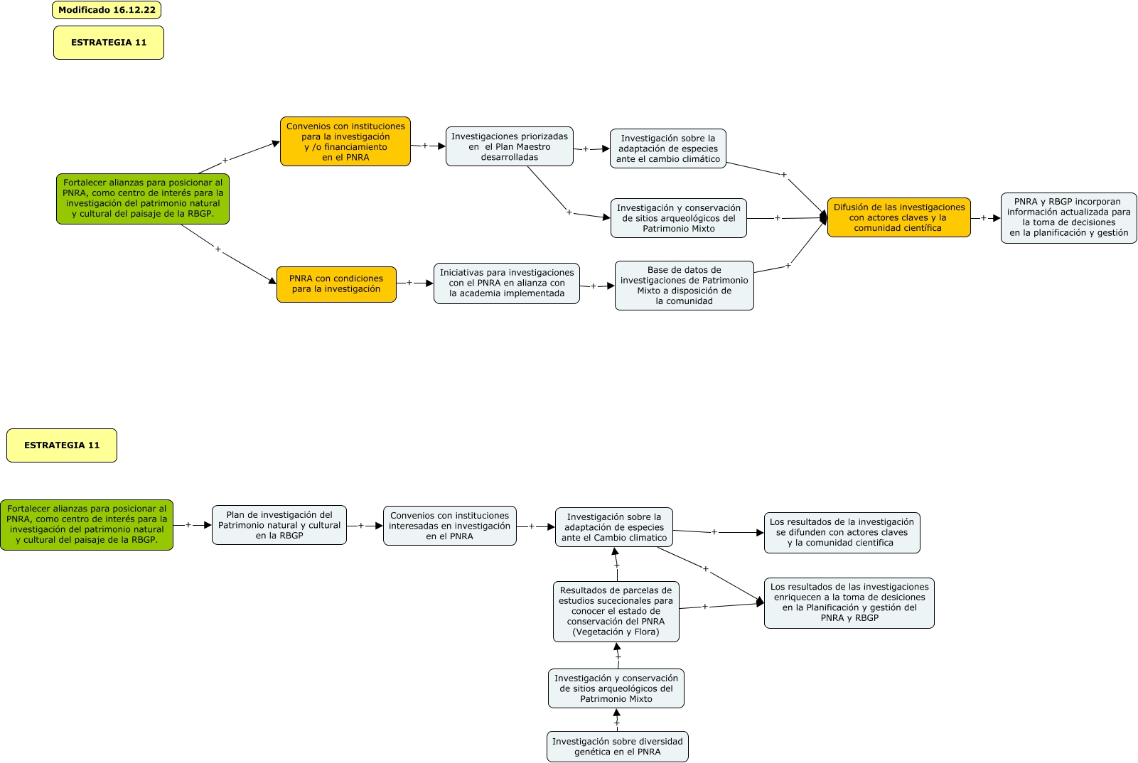
Este Cmap, tiene información relacionada con: Estrategia 11_2023, Iniciativas para investigaciones con el PNRA en alianza con la academia implementada + Base de datos de investigaciones de Patrimonio Mixto a disposición de la comunidad, Base de datos de investigaciones de Patrimonio Mixto a disposición de la comunidad + Difusión de las investigaciones con actores claves y la comunidad científica, Investigación sobre diversidad genética en el PNRA + Investigación y conservación de sitios arqueológicos del Patrimonio Mixto, Investigación y conservación de sitios arqueológicos del Patrimonio Mixto + Resultados de parcelas de estudios sucecionales para conocer el estado de conservación del PNRA (Vegetación y Flora), Fortalecer alianzas para posicionar al PNRA, como centro de interés para la investigación del patrimonio natural y cultural del paisaje de la RBGP. + Plan de investigación del Patrimonio natural y cultural en la RBGP, Investigaciones priorizadas en el Plan Maestro desarrolladas + Investigación sobre la adaptación de especies ante el cambio climático, Investigaciones priorizadas en el Plan Maestro desarrolladas + Investigación y conservación de sitios arqueológicos del Patrimonio Mixto, Investigación y conservación de sitios arqueológicos del Patrimonio Mixto + Difusión de las investigaciones con actores claves y la comunidad científica, Resultados de parcelas de estudios sucecionales para conocer el estado de conservación del PNRA (Vegetación y Flora) + Investigación sobre la adaptación de especies ante el Cambio climatico, Investigación sobre la adaptación de especies ante el Cambio climatico + Los resultados de la investigación se difunden con actores claves y la comunidad cientifica, Fortalecer alianzas para posicionar al PNRA, como centro de interés para la investigación del patrimonio natural y cultural del paisaje de la RBGP. + PNRA con condiciones para la investigación, PNRA con condiciones para la investigación + Iniciativas para investigaciones con el PNRA en alianza con la academia implementada, Resultados de parcelas de estudios sucecionales para conocer el estado de conservación del PNRA (Vegetación y Flora) + Los resultados de las investigaciones enriquecen a la toma de desiciones en la Planificación y gestión del PNRA y RBGP, Investigación sobre la adaptación de especies ante el Cambio climatico + Los resultados de las investigaciones enriquecen a la toma de desiciones en la Planificación y gestión del PNRA y RBGP, Fortalecer alianzas para posicionar al PNRA, como centro de interés para la investigación del patrimonio natural y cultural del paisaje de la RBGP. + Convenios con instituciones para la investigación y /o financiamiento en el PNRA, Investigación sobre la adaptación de especies ante el cambio climático + Difusión de las investigaciones con actores claves y la comunidad científica, Plan de investigación del Patrimonio natural y cultural en la RBGP + Convenios con instituciones interesadas en investigación en el PNRA, Convenios con instituciones interesadas en investigación en el PNRA + Investigación sobre la adaptación de especies ante el Cambio climatico, Difusión de las investigaciones con actores claves y la comunidad científica + PNRA y RBGP incorporan información actualizada para la toma de decisiones en la planificación y gestión, Convenios con instituciones para la investigación y /o financiamiento en el PNRA + Investigaciones priorizadas en el Plan Maestro desarrolladas