WARNING:
JavaScript is turned OFF. None of the links on this concept map will
work until it is reactivated.
If you need help turning JavaScript On, click here.
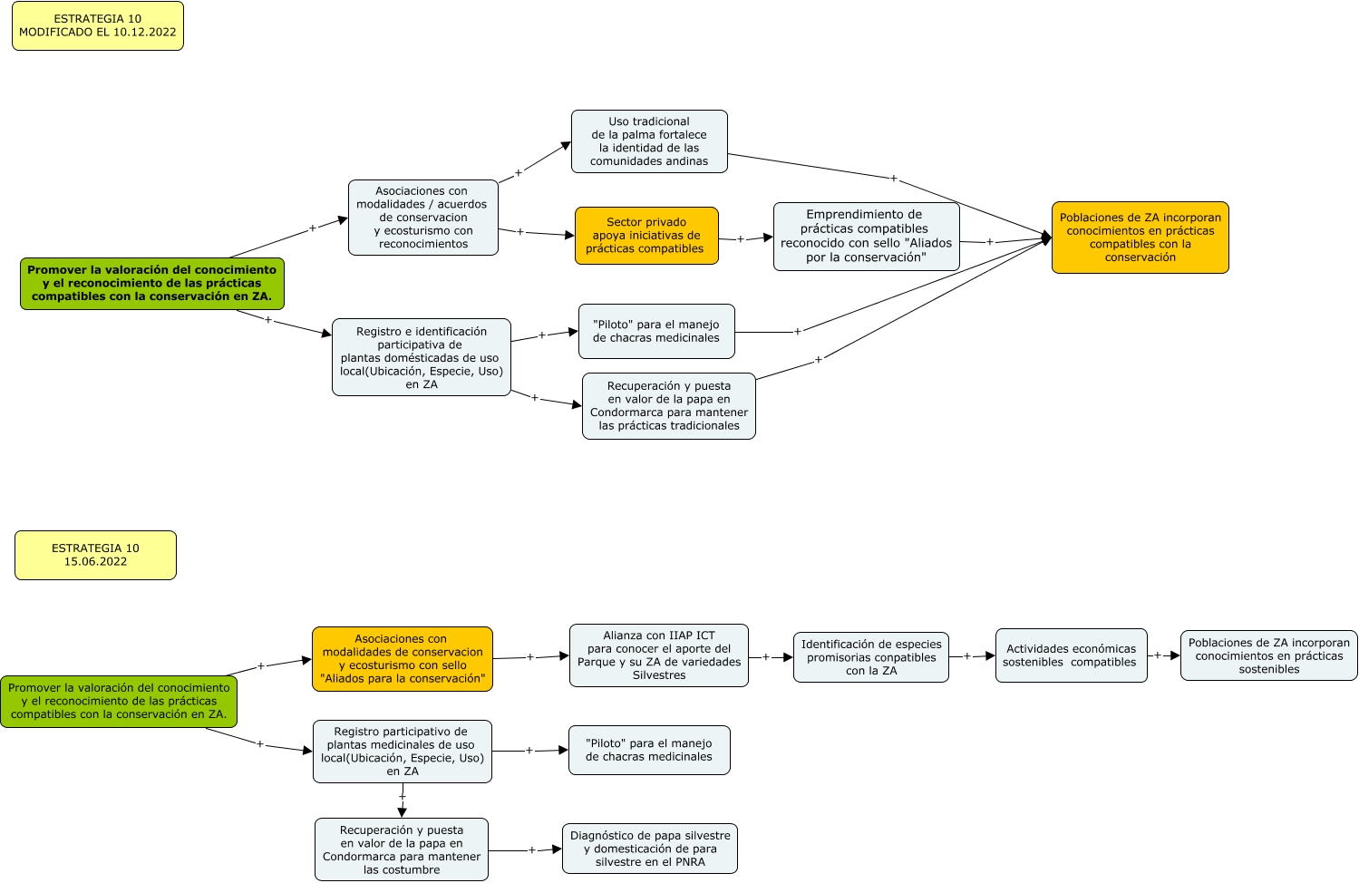
Este Cmap, tiene información relacionada con: Estrategia 10, Registro participativo de plantas medicinales de uso local(Ubicación, Especie, Uso) en ZA + Recuperación y puesta en valor de la papa en Condormarca para mantener las costumbre, Alianza con IIAP ICT para conocer el aporte del Parque y su ZA de variedades Silvestres + Identificación de especies promisorias conpatibles con la ZA, Recuperación y puesta en valor de la papa en Condormarca para mantener las prácticas tradicionales + Poblaciones de ZA incorporan conocimientos en prácticas compatibles con la conservación, Promover la valoración del conocimiento y el reconocimiento de las prácticas compatibles con la conservación en ZA. + Registro participativo de plantas medicinales de uso local(Ubicación, Especie, Uso) en ZA, Uso tradicional de la palma fortalece la identidad de las comunidades andinas + Poblaciones de ZA incorporan conocimientos en prácticas compatibles con la conservación, Actividades económicas sostenibles compatibles + Poblaciones de ZA incorporan conocimientos en prácticas sostenibles, Promover la valoración del conocimiento y el reconocimiento de las prácticas compatibles con la conservación en ZA. + Registro e identificación participativa de plantas domésticadas de uso local(Ubicación, Especie, Uso) en ZA, Recuperación y puesta en valor de la papa en Condormarca para mantener las costumbre + Diagnóstico de papa silvestre y domesticación de para silvestre en el PNRA, Registro participativo de plantas medicinales de uso local(Ubicación, Especie, Uso) en ZA + "Piloto" para el manejo de chacras medicinales, Registro e identificación participativa de plantas domésticadas de uso local(Ubicación, Especie, Uso) en ZA + Recuperación y puesta en valor de la papa en Condormarca para mantener las prácticas tradicionales, Promover la valoración del conocimiento y el reconocimiento de las prácticas compatibles con la conservación en ZA. + Asociaciones con modalidades de conservacion y ecosturismo con sello "Aliados para la conservación", Registro e identificación participativa de plantas domésticadas de uso local(Ubicación, Especie, Uso) en ZA + "Piloto" para el manejo de chacras medicinales, Promover la valoración del conocimiento y el reconocimiento de las prácticas compatibles con la conservación en ZA. + Asociaciones con modalidades / acuerdos de conservacion y ecosturismo con reconocimientos, Identificación de especies promisorias conpatibles con la ZA + Actividades económicas sostenibles compatibles, Sector privado apoya iniciativas de prácticas compatibles + Emprendimiento de prácticas compatibles reconocido con sello "Aliados por la conservación", "Piloto" para el manejo de chacras medicinales + Poblaciones de ZA incorporan conocimientos en prácticas compatibles con la conservación, Asociaciones con modalidades de conservacion y ecosturismo con sello "Aliados para la conservación" + Alianza con IIAP ICT para conocer el aporte del Parque y su ZA de variedades Silvestres, Emprendimiento de prácticas compatibles reconocido con sello "Aliados por la conservación" + Poblaciones de ZA incorporan conocimientos en prácticas compatibles con la conservación, Asociaciones con modalidades / acuerdos de conservacion y ecosturismo con reconocimientos + Sector privado apoya iniciativas de prácticas compatibles, Asociaciones con modalidades / acuerdos de conservacion y ecosturismo con reconocimientos + Uso tradicional de la palma fortalece la identidad de las comunidades andinas