WARNING:
JavaScript is turned OFF. None of the links on this concept map will
work until it is reactivated.
If you need help turning JavaScript On, click here.
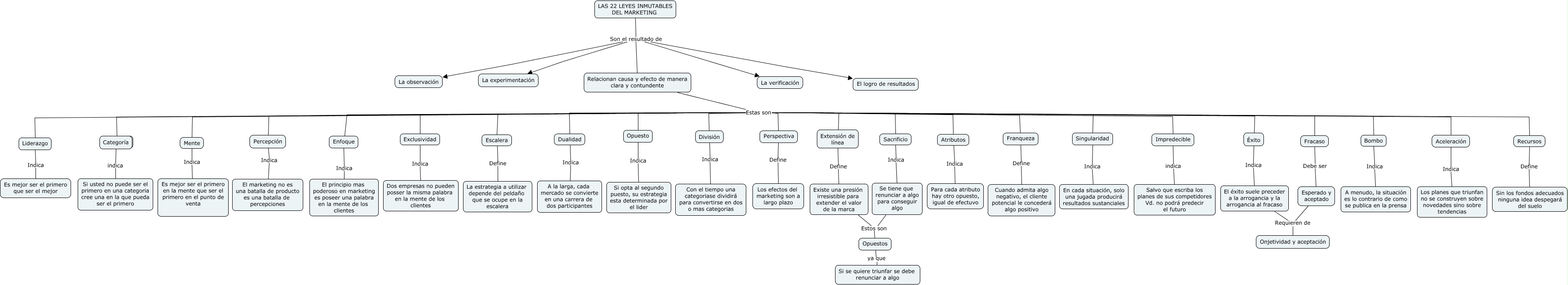
Este Cmap, tiene información relacionada con: Las 22 leyes del marketing, Esperado y aceptado Requieren de Onjetividad y aceptación, Percepción Indica El marketing no es una batalla de producto es una batalla de percepciones, Relacionan causa y efecto de manera clara y contundente Estas son Extensión de línea, Relacionan causa y efecto de manera clara y contundente Estas son Enfoque, Mente Indica Es mejor ser el primero en la mente que ser el primero en el punto de venta, Se tiene que renunciar a algo para conseguir algo Estos son Opuestos, Extensión de línea Define Existe una presión irresistible para extender el valor de la marca, Recursos Define Sin los fondos adecuados ninguna idea despegará del suelo, Relacionan causa y efecto de manera clara y contundente Estas son Exclusividad, Existe una presión irresistible para extender el valor de la marca Estos son Opuestos, Relacionan causa y efecto de manera clara y contundente Estas son Liderazgo, LAS 22 LEYES INMUTABLES DEL MARKETING Son el resultado de Relacionan causa y efecto de manera clara y contundente, Dualidad Indica A la larga, cada mercado se convierte en una carrera de dos participantes, Relacionan causa y efecto de manera clara y contundente Estas son Sacrificio, Relacionan causa y efecto de manera clara y contundente Estas son División, Perspectiva Define Los efectos del marketing son a largo plazo, Relacionan causa y efecto de manera clara y contundente Estas son Dualidad, Aceleración Indica Los planes que triunfan no se construyen sobre novedades sino sobre tendencias, Impredecible indica Salvo que escriba los planes de sus competidores Vd. no podrá predecir el futuro, Relacionan causa y efecto de manera clara y contundente Estas son Recursos