WARNING:
JavaScript is turned OFF. None of the links on this concept map will
work until it is reactivated.
If you need help turning JavaScript On, click here.
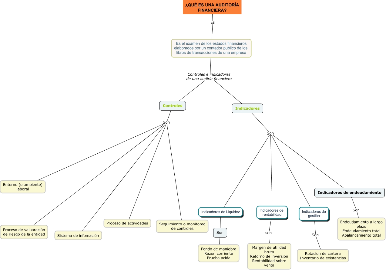
Este Cmap, tiene información relacionada con: Mapa conceptual MARIA ERLINDA Vasquez, Indicadores de gestión Son Rotacion de cartera Inventario de existencias, Indicadores Son Indicadores de rentabilidad, Indicadores Son Indicadores de Liquidez, Controles Son Entorno (o ambiente) laboral, Controles Son Sistema de infomación, Indicadores de rentabilidad son Margen de utilidad bruta Retorno de inversion Rentabilidad sobre venta, Es el examen de los estados financieros elaborados por un contador publico de los libros de transacciones de una empresa Controles e indicadores de una audiria financiera Indicadores, Indicadores de Liquidez ???? Fondo de maniobra Razon corriente Prueba acida, Controles Son Proceso de actividades, Indicadores Son Indicadores de gestión, Indicadores Son Indicadores de endeudamiento, Indicadores de endeudamiento Son Endeudamiento a largo plazo Endeudamiento total Apalancamiento total, Es el examen de los estados financieros elaborados por un contador publico de los libros de transacciones de una empresa Controles e indicadores de una audiria financiera Controles, Controles Son Proceso de valoaración de riesgo de la entidad, Controles Son Seguimiento o monitoreo de controles, ¿QUÉ ES UNA AUDITORÍA FINANCIERA? Es Es el examen de los estados financieros elaborados por un contador publico de los libros de transacciones de una empresa