WARNING:
JavaScript is turned OFF. None of the links on this concept map will
work until it is reactivated.
If you need help turning JavaScript On, click here.
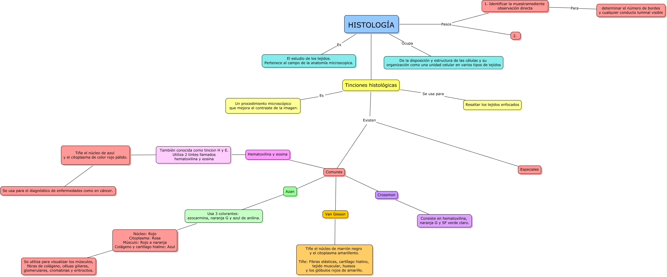
Este Cmap, tiene información relacionada con: Histologia Mapa, Usa 3 colorantes: azocarmina, naranja G y azul de anilina. ???? Núcleo: Rojo Citoplasma: Rosa Músculo: Rojo a naranja Colágeno y cartílago hialino: Azul, HISTOLOGÍA l Tinciones histológicas, Tinciones histológicas Existen Especiales, Azan ???? Usa 3 colorantes: azocarmina, naranja G y azul de anilina., Van Gieson ???? Tiñe el núcleo de marrón negro y el citoplasma amarillento. Tiñe: Fibras elásticas, cartílago hialino, tejido muscular, huesos y los glóbulos rojos de amarillo., Núcleo: Rojo Citoplasma: Rosa Músculo: Rojo a naranja Colágeno y cartílago hialino: Azul ???? Se utiliza para visualizar los músculos, fibras de colágeno, céluas giliares, glomerulares, cromatinas y eritrocitos., 1. Identificar la muestramediente observación directa Para determinar el número de bordes y cualquier conducto luminal visible, Comunes ???? Hematoxilina y eosina, Comunes ???? Crossmon, HISTOLOGÍA Ocupa De la disposición y estructura de las células y su organización como una unidad celular en varios tipos de tejidos, También conocida como tincion H y E. Utiliza 2 tintes llamados hematoxilina y eosina ???? Tiñe el núcleo de azul y el citoplasma de color rojo pálido., HISTOLOGÍA Pasos 1. Identificar la muestramediente observación directa, Tinciones histológicas Se usa para Resaltar los tejidos enfocados, Tinciones histológicas Es Un procedimiento microscópico que mejora el contraste de la imagen., Crossmon ???? Consiste en hematoxilina, naranja G y SF verde claro., Comunes ???? Van Gieson, Tinciones histológicas Existen Comunes, HISTOLOGÍA Es El estudio de los tejidos. Pertenece al campo de la anatomía microscopica., HISTOLOGÍA Pasos 2., Tiñe el núcleo de azul y el citoplasma de color rojo pálido. ???? Se usa para el diagnóstico de enfermedades como en cáncer.