WARNING:
JavaScript is turned OFF. None of the links on this concept map will
work until it is reactivated.
If you need help turning JavaScript On, click here.
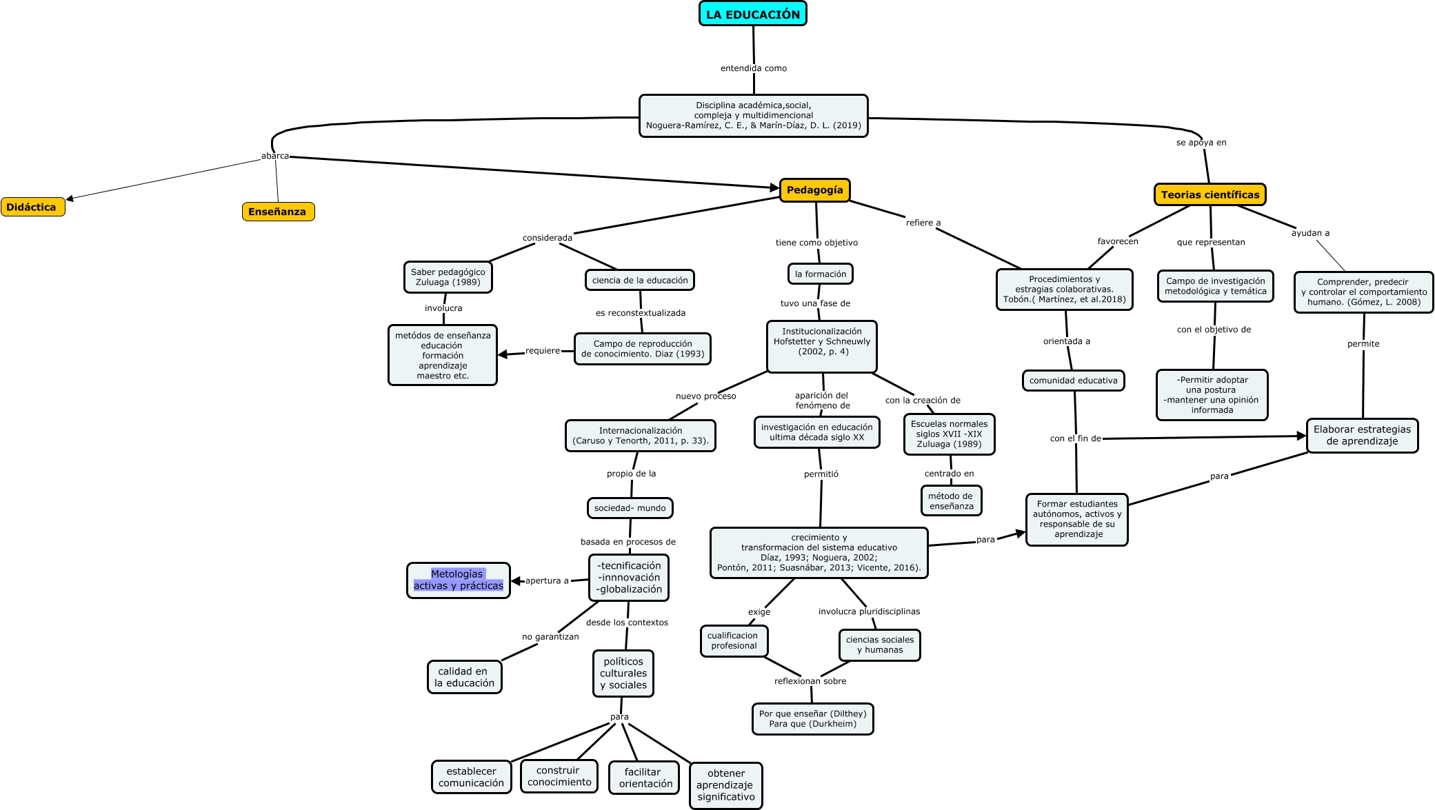
Este Cmap, tiene información relacionada con: educacion, -tecnificación -innnovación -globalización apertura a Metologías activas y prácticas, ciencias sociales y humanas reflexionan sobre Por que enseñar (Dilthey) Para que (Durkheim), Pedagogía refiere a Procedimientos y estragias colaborativas. Tobón.( Martínez, et al.2018), Pedagogía tiene como objetivo la formación, crecimiento y transformacion del sistema educativo Díaz, 1993; Noguera, 2002; Pontón, 2011; Suasnábar, 2013; Vicente, 2016). para Formar estudiantes autónomos, activos y responsable de su aprendizaje, políticos culturales y sociales para establecer comunicación, comunidad educativa con el fin de Elaborar estrategias de aprendizaje, políticos culturales y sociales para obtener aprendizaje significativo, Pedagogía considerada Saber pedagógico Zuluaga (1989), Institucionalización Hofstetter y Schneuwly (2002, p. 4) aparición del fenómeno de investigación en educación ultima década siglo XX, Institucionalización Hofstetter y Schneuwly (2002, p. 4) con la creación de Escuelas normales siglos XVII -XIX Zuluaga (1989), comunidad educativa con el fin de Formar estudiantes autónomos, activos y responsable de su aprendizaje, políticos culturales y sociales para facilitar orientación, Teorias científicas ayudan a Comprender, predecir y controlar el comportamiento humano. (Gómez, L. 2008), crecimiento y transformacion del sistema educativo Díaz, 1993; Noguera, 2002; Pontón, 2011; Suasnábar, 2013; Vicente, 2016). exige cualificacion profesional, Pedagogía considerada ciencia de la educación, Disciplina académica,social, compleja y multidimencional Noguera-Ramírez, C. E., & Marín-Díaz, D. L. (2019) abarca Didáctica, Campo de reproducción de conocimiento. Diaz (1993) requiere metódos de enseñanza educación formación aprendizaje maestro etc., crecimiento y transformacion del sistema educativo Díaz, 1993; Noguera, 2002; Pontón, 2011; Suasnábar, 2013; Vicente, 2016). involucra pluridisciplinas ciencias sociales y humanas, Elaborar estrategias de aprendizaje para Formar estudiantes autónomos, activos y responsable de su aprendizaje