WARNING:
JavaScript is turned OFF. None of the links on this concept map will
work until it is reactivated.
If you need help turning JavaScript On, click here.
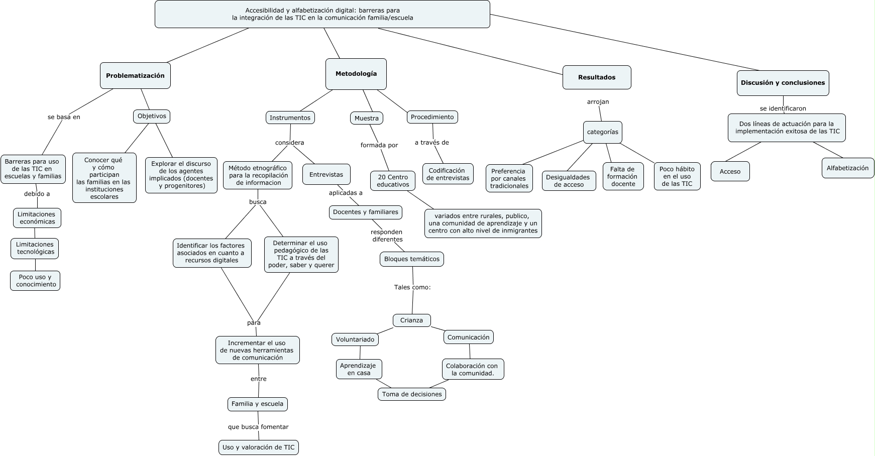
Este Cmap, tiene información relacionada con: Sin Título, Incrementar el uso de nuevas herramientas de comunicación entre Familia y escuela, 20 Centro educativos ???? variados entre rurales, publico, una comunidad de aprendizaje y un centro con alto nivel de inmigrantes, Identificar los factores asociados en cuanto a recursos digitales para Incrementar el uso de nuevas herramientas de comunicación, Crianza ???? Voluntariado, Colaboración con la comunidad. ???? Toma de decisiones, Aprendizaje en casa ???? Toma de decisiones, Comunicación ???? Colaboración con la comunidad., Accesibilidad y alfabetización digital: barreras para la integración de las TIC en la comunicación familia/escuela ???? Resultados, categorías ???? Desigualdades de acceso, Problematización Objetivos Explorar el discurso de los agentes implicados (docentes y progenitores), Metodología ???? Procedimiento, Dos líneas de actuación para la implementación exitosa de las TIC ???? Acceso, Limitaciones tecnológicas ???? Poco uso y conocimiento, Crianza ???? Aprendizaje en casa, Barreras para uso de las TIC en escuelas y familias debido a Limitaciones económicas, categorías ???? Poco hábito en el uso de las TIC, Crianza ???? Comunicación, Accesibilidad y alfabetización digital: barreras para la integración de las TIC en la comunicación familia/escuela ???? Problematización, Procedimiento a través de Codificación de entrevistas, Método etnográfico para la recopilación de informacion busca Identificar los factores asociados en cuanto a recursos digitales