WARNING:
JavaScript is turned OFF. None of the links on this concept map will
work until it is reactivated.
If you need help turning JavaScript On, click here.
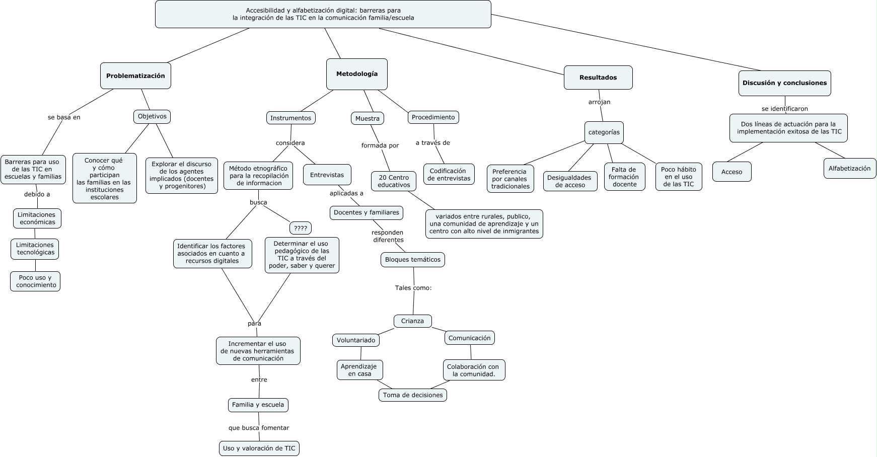
Este Cmap, tiene información relacionada con: Trabajo nat y fer, Docentes y familiares responden diferentes Bloques temáticos, Accesibilidad y alfabetización digital: barreras para la integración de las TIC en la comunicación familia/escuela ???? Problematización, Comunicación ???? Colaboración con la comunidad., Accesibilidad y alfabetización digital: barreras para la integración de las TIC en la comunicación familia/escuela ???? Metodología, Limitaciones económicas ???? Limitaciones tecnológicas, Instrumentos considera Entrevistas, Problematización Objetivos Conocer qué y cómo participan las familias en las instituciones escolares, Resultados arrojan categorías, Crianza ???? Voluntariado, Discusión y conclusiones se identificaron Dos líneas de actuación para la implementación exitosa de las TIC, Procedimiento a través de Codificación de entrevistas, 20 Centro educativos ???? variados entre rurales, publico, una comunidad de aprendizaje y un centro con alto nivel de inmigrantes, Metodología ???? Instrumentos, Problematización se basa en Barreras para uso de las TIC en escuelas y familias, Accesibilidad y alfabetización digital: barreras para la integración de las TIC en la comunicación familia/escuela ???? Discusión y conclusiones, Determinar el uso pedagógico de las TIC a través del poder, saber y querer para Incrementar el uso de nuevas herramientas de comunicación, Crianza ???? Aprendizaje en casa, Colaboración con la comunidad. ???? Toma de decisiones, Accesibilidad y alfabetización digital: barreras para la integración de las TIC en la comunicación familia/escuela ???? Resultados, categorías ???? Preferencia por canales tradicionales