WARNING:
JavaScript is turned OFF. None of the links on this concept map will
work until it is reactivated.
If you need help turning JavaScript On, click here.
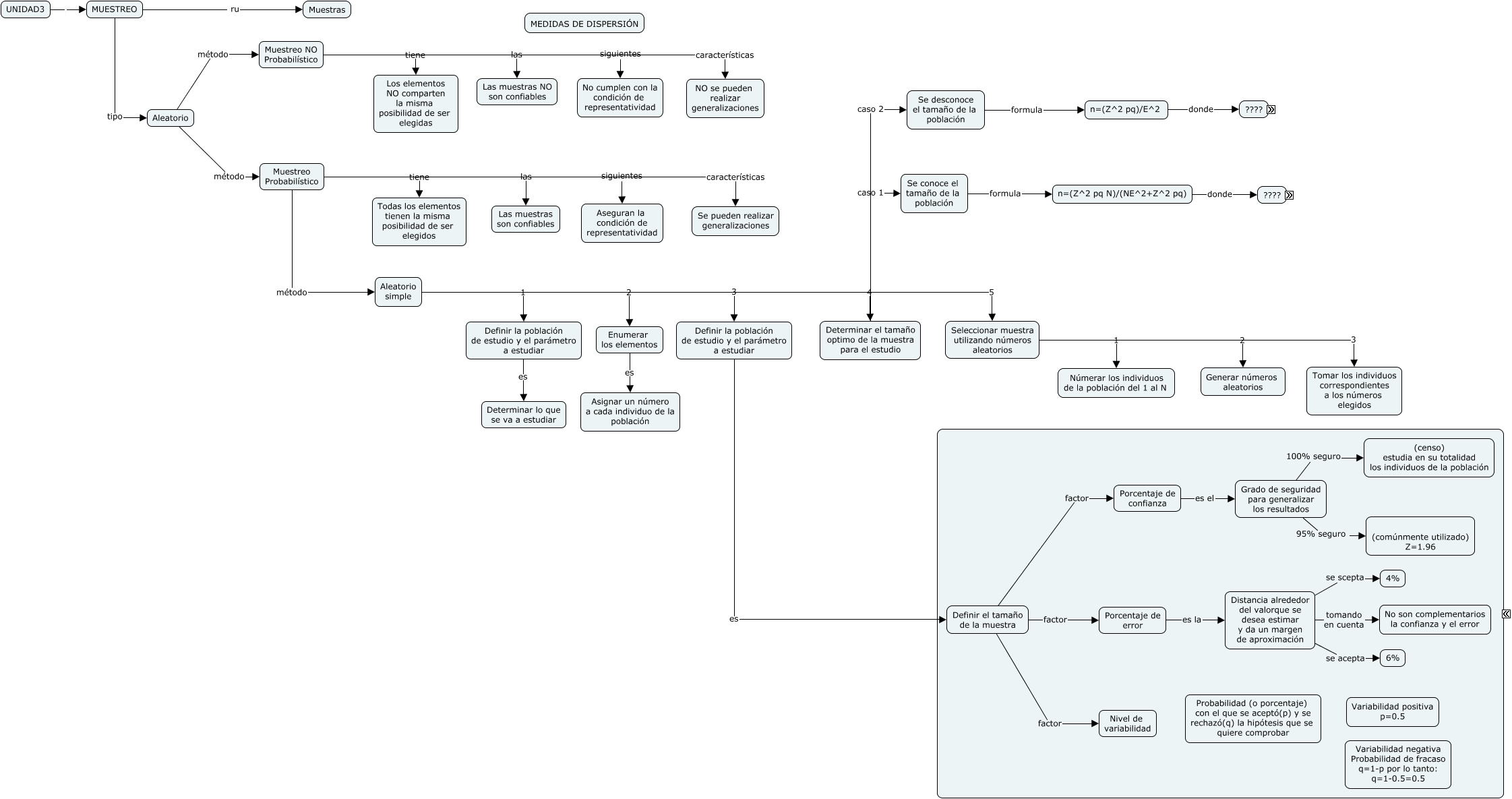
Este Cmap, tiene información relacionada con: mapa mental, Seleccionar muestra utilizando números aleatorios 2 Generar números aleatorios, Aleatorio simple 5 Seleccionar muestra utilizando números aleatorios, Distancia alrededor del valorque se desea estimar y da un margen de aproximación se scepta 4%, n=(Z^2 pq N)/(NE^2+Z^2 pq) donde ????, Determinar el tamaño optimo de la muestra para el estudio caso 1 Se conoce el tamaño de la población, Aleatorio simple 3 Definir la población de estudio y el parámetro a estudiar, Muestreo NO Probabilístico características NO se pueden realizar generalizaciones, UNIDAD3 MUESTREO, Porcentaje de confianza es el Grado de seguridad para generalizar los resultados, Aleatorio método Muestreo Probabilístico, Muestreo Probabilístico método Aleatorio simple, Seleccionar muestra utilizando números aleatorios 1 Númerar los individuos de la población del 1 al N, Determinar el tamaño optimo de la muestra para el estudio caso 2 Se desconoce el tamaño de la población, MUESTREO tipo Aleatorio, Muestreo Probabilístico siguientes Aseguran la condición de representatividad, Definir la población de estudio y el parámetro a estudiar es Determinar lo que se va a estudiar, n=(Z^2 pq)/E^2 donde ????, Muestreo NO Probabilístico las Las muestras NO son confiables, Muestreo NO Probabilístico tiene Los elementos NO comparten la misma posibilidad de ser elegidas, MUESTREO ru Muestras