WARNING:
JavaScript is turned OFF. None of the links on this concept map will
work until it is reactivated.
If you need help turning JavaScript On, click here.
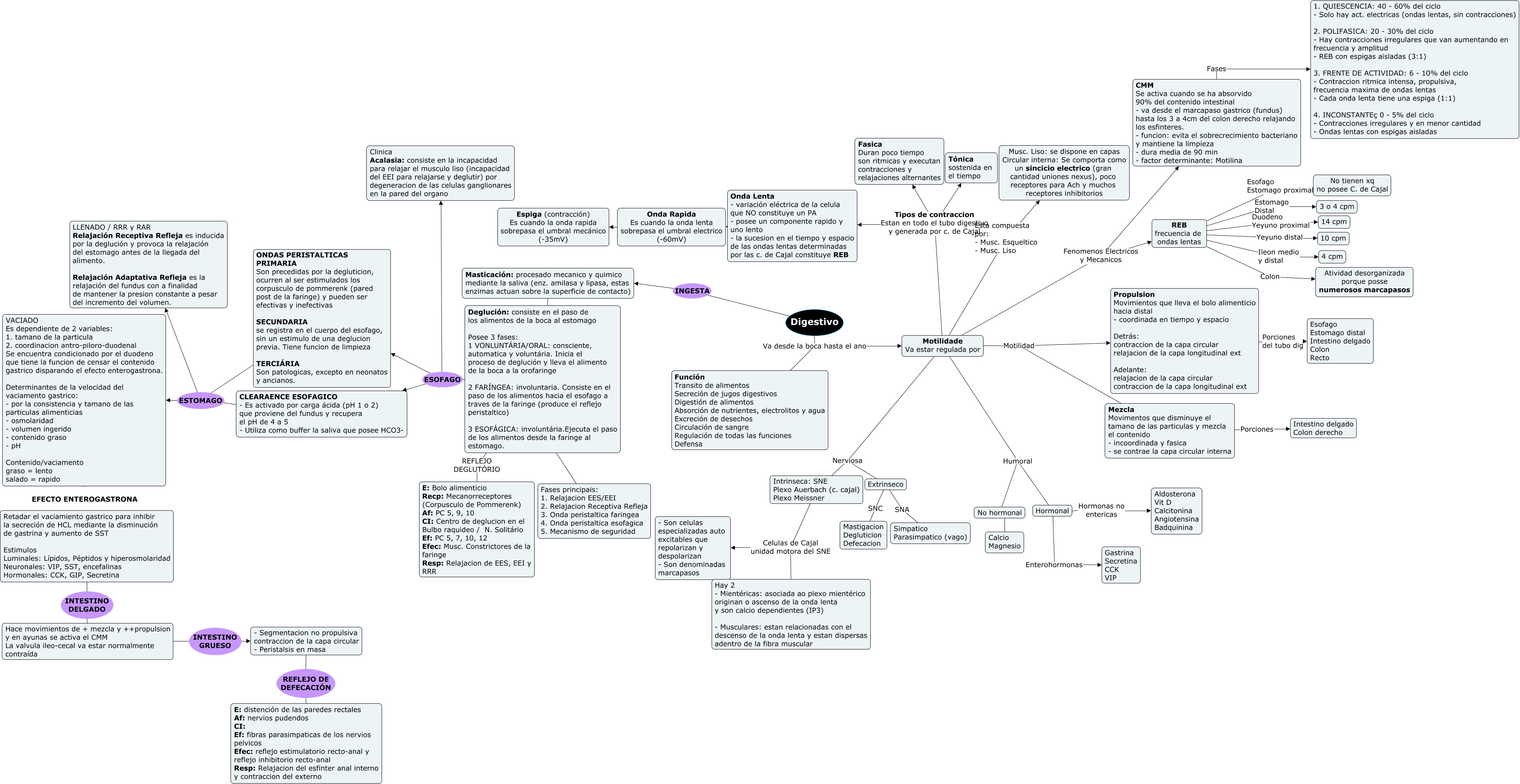
Esse mapa conceitual, produzido no IHMC CmapTools, tem a informação relacionada a: D1, Hormonal Hormonas no entericas Aldosterona Vit D Calcitonina Angiotensina Badquinina, No hormonal ???? Calcio Magnesio, Extrinseco SNC Mastigacion Degluticion Defecacion, Mezcla Movimentos que disminuye el tamano de las particulas y mezcla el contenido - incoordinada y fasica - se contrae la capa circular interna Porciones Intestino delgado Colon derecho, Motilidade Va estar regulada por Fenomenos Electricos y Mecanicos CMM Se activa cuando se ha absorvido 90% del contenido intestinal - va desde el marcapaso gastrico (fundus) hasta los 3 a 4cm del colon derecho relajando los esfinteres. - funcion: evita el sobrecrecimiento bacteriano y mantiene la limpieza - dura media de 90 min - factor determinante: Motilina, Hace movimientos de + mezcla y ++propulsion y en ayunas se activa el CMM La valvula ileo-cecal va estar normalmente contraída INTESTINO GRUESO - Segmentacion no propulsiva contraccion de la capa circular - Peristalsis en masa, Motilidade Va estar regulada por Nerviosa Extrinseco, ONDAS PERISTALTICAS PRIMARIA Son precedidas por la degluticion, ocurren al ser estimulados los corpusculo de pommerenk (pared post de la faringe) y pueden ser efectivas y inefectivas SECUNDARIA se registra en el cuerpo del esofago, sin un estimulo de una deglucion previa. Tiene funcion de limpieza TERCIÁRIA Son patologicas, excepto en neonatos y ancianos. ESTOMAGO VACIADO Es dependiente de 2 variables: 1. tamano de la particula 2. coordinacion antro-piloro-duodenal Se encuentra condicionado por el duodeno que tiene la funcion de censar el contenido gastrico disparando el efecto enterogastrona. Determinantes de la velocidad del vaciamento gastrico: - por la consistencia y tamano de las particulas alimenticias - osmolaridad - volumen ingerido - contenido graso - pH Contenido/vaciamento graso = lento salado = rapido, Motilidade Va estar regulada por Tipos de contraccion Estan en todo el tubo digestivo y generada por c. de Cajal Onda Lenta - variación eléctrica de la celula que NO constituye un PA - posee un componente rapido y uno lento - la sucesion en el tiempo y espacio de las ondas lentas determinadas por las c. de Cajal constituye REB, Deglución: consiste en el paso de los alimentos de la boca al estomago Posee 3 fases: 1 VONLUNTÁRIA/ORAL: consciente, automatica y voluntária. Inicia el proceso de deglución y lleva el alimento de la boca a la orofaringe 2 FARÍNGEA: involuntaria. Consiste en el paso de los alimentos hacia el esofago a traves de la faringe (produce el reflejo peristaltico) 3 ESOFÁGICA: involuntária.Ejecuta el paso de los alimentos desde la faringe al estomago. ESOFAGO ONDAS PERISTALTICAS PRIMARIA Son precedidas por la degluticion, ocurren al ser estimulados los corpusculo de pommerenk (pared post de la faringe) y pueden ser efectivas y inefectivas SECUNDARIA se registra en el cuerpo del esofago, sin un estimulo de una deglucion previa. Tiene funcion de limpieza TERCIÁRIA Son patologicas, excepto en neonatos y ancianos., Intrinseca: SNE Plexo Auerbach (c. cajal) Plexo Meissner Celulas de Cajal unidad motora del SNE Hay 2 - Mientéricas: asociada ao plexo mientérico originan o ascenso de la onda lenta y son calcio dependientes (IP3) - Musculares: estan relacionadas con el descenso de la onda lenta y estan dispersas adentro de la fibra muscular, REB frecuencia de ondas lentas Ileon medio y distal 4 cpm, Deglución: consiste en el paso de los alimentos de la boca al estomago Posee 3 fases: 1 VONLUNTÁRIA/ORAL: consciente, automatica y voluntária. Inicia el proceso de deglución y lleva el alimento de la boca a la orofaringe 2 FARÍNGEA: involuntaria. Consiste en el paso de los alimentos hacia el esofago a traves de la faringe (produce el reflejo peristaltico) 3 ESOFÁGICA: involuntária.Ejecuta el paso de los alimentos desde la faringe al estomago. REFLEJO DEGLUTÓRIO E: Bolo alimenticio Recp: Mecanorreceptores (Corpusculo de Pommerenk) Af: PC 5, 9, 10 CI: Centro de deglucion en el Bulbo raquideo / N. Solitário Ef: PC 5, 7, 10, 12 Efec: Musc. Constrictores de la faringe Resp: Relajacion de EES, EEI y RRR, Extrinseco SNA Simpatico Parasimpatico (vago), CLEARAENCE ESOFAGICO - Es activado por carga ácida (pH 1 o 2) que proviene del fundus y recupera el pH de 4 a 5 - Utiliza como buffer la saliva que posee HCO3- ESTOMAGO VACIADO Es dependiente de 2 variables: 1. tamano de la particula 2. coordinacion antro-piloro-duodenal Se encuentra condicionado por el duodeno que tiene la funcion de censar el contenido gastrico disparando el efecto enterogastrona. Determinantes de la velocidad del vaciamento gastrico: - por la consistencia y tamano de las particulas alimenticias - osmolaridad - volumen ingerido - contenido graso - pH Contenido/vaciamento graso = lento salado = rapido, Onda Rapida Es cuando la onda lenta sobrepasa el umbral electrico (-60mV) ???? Espiga (contracción) Es cuando la onda rapida sobrepasa el umbral mecánico (-35mV), CMM Se activa cuando se ha absorvido 90% del contenido intestinal - va desde el marcapaso gastrico (fundus) hasta los 3 a 4cm del colon derecho relajando los esfinteres. - funcion: evita el sobrecrecimiento bacteriano y mantiene la limpieza - dura media de 90 min - factor determinante: Motilina Fases 1. QUIESCENCIA: 40 - 60% del ciclo - Solo hay act. electricas (ondas lentas, sin contracciones) 2. POLIFASICA: 20 - 30% del ciclo - Hay contracciones irregulares que van aumentando en frecuencia y amplitud - REB con espigas aisladas (3:1) 3. FRENTE DE ACTIVIDAD: 6 - 10% del ciclo - Contraccion ritmica intensa, propulsiva, frecuencia maxima de ondas lentas - Cada onda lenta tiene una espiga (1:1) 4. INCONSTANTEç 0 - 5% del ciclo - Contracciones irregulares y en menor cantidad - Ondas lentas con espigas aisladas, VACIADO Es dependiente de 2 variables: 1. tamano de la particula 2. coordinacion antro-piloro-duodenal Se encuentra condicionado por el duodeno que tiene la funcion de censar el contenido gastrico disparando el efecto enterogastrona. Determinantes de la velocidad del vaciamento gastrico: - por la consistencia y tamano de las particulas alimenticias - osmolaridad - volumen ingerido - contenido graso - pH Contenido/vaciamento graso = lento salado = rapido EFECTO ENTEROGASTRONA Retadar el vaciamiento gastrico para inhibir la secreción de HCL mediante la disminución de gastrina y aumento de SST Estimulos Luminales: Lípidos, Péptidos y hiperosmolaridad Neuronales: VIP, SST, encefalinas Hormonales: CCK, GIP, Secretina, Onda Lenta - variación eléctrica de la celula que NO constituye un PA - posee un componente rapido y uno lento - la sucesion en el tiempo y espacio de las ondas lentas determinadas por las c. de Cajal constituye REB ???? Onda Rapida Es cuando la onda lenta sobrepasa el umbral electrico (-60mV), Motilidade Va estar regulada por Humoral Hormonal