WARNING:
JavaScript is turned OFF. None of the links on this concept map will
work until it is reactivated.
If you need help turning JavaScript On, click here.
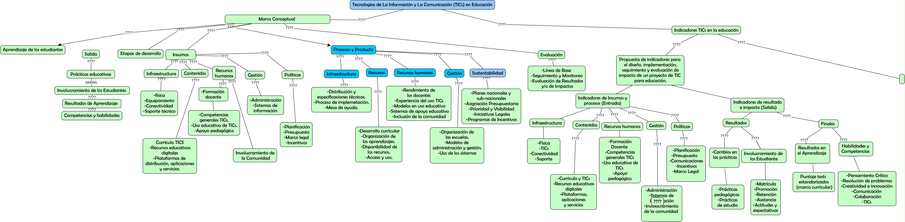
Este Cmap, tiene información relacionada con: tics, Recursos ???? -Desarrollo curricular -Organización de los aprendizajes. -Disponibilidad de los recursos. -Acceso y uso., Insumos ???? Gestión, Procesos y Producto ???? Gestión, Propuesta de indicadores para el diseño, implementación, seguimiento y evaluación de impacto de un proyecto de TIC para educación. ???? Indicadores de Insumos y procesos (Entrada), Indicadores TICs en la educación ???? Propuesta de indicadores para el diseño, implementación, seguimiento y evaluación de impacto de un proyecto de TIC para educación., Procesos y Producto ???? Sustentabilidad, Infraestructura ???? -Física -TICs -Conectividad -Soporte, Insumos ???? Políticas, Indicadores de Insumos y procesos (Entrada) ???? Políticas, Insumos ???? Recursos humanos, Procesos y Producto ???? Infraestructura, Infraestructura ???? -física -Equipamiento -Conevtividad -Soporte técnico, Resultados ???? Involucramiento de los Estudiante, Finales ???? Resultados en el Aprendizaje, Tecnologías de La Información y La Comunicación (TICs) en Educación ???? Indicadores TICs en la educación, Indicadores de Insumos y procesos (Entrada) ???? Contenidos, Marco Conceptual ???? Aprendizaje de los estudiantes, Marco Conceptual ???? Tecnologías de La Información y La Comunicación (TICs) en Educación, Resultados de Aprendizaje ???? Competencias y habilidades, Indicadores de Insumos y procesos (Entrada) ???? Recursos humanos