WARNING:
JavaScript is turned OFF. None of the links on this concept map will
work until it is reactivated.
If you need help turning JavaScript On, click here.
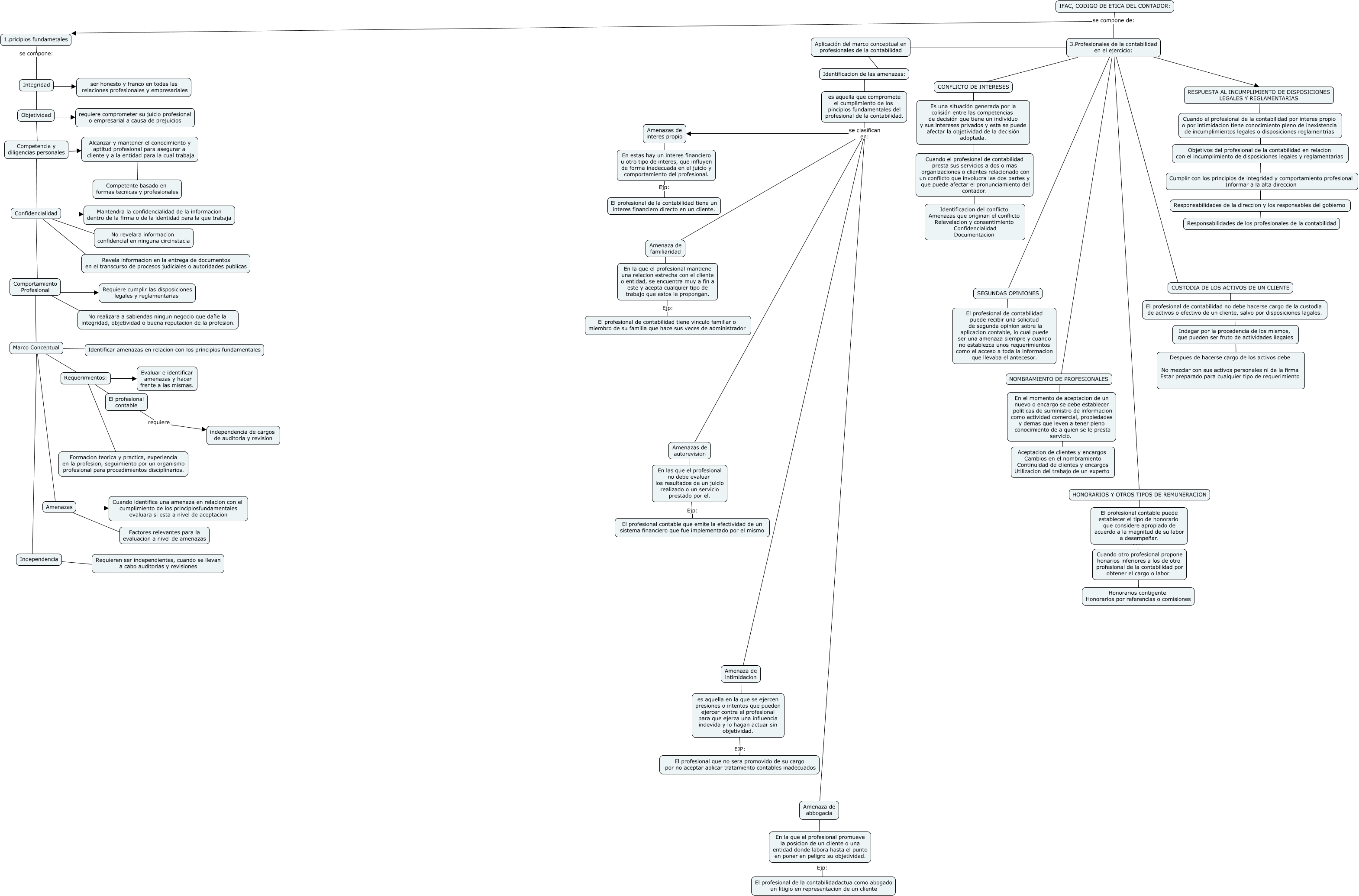
Este Cmap, tiene información relacionada con: IFAC etica del contador, Amenaza de intimidacion ???? es aquella en la que se ejercen presiones o intentos que pueden ejercer contra el profesional para que ejerza una influencia indevida y lo hagan actuar sin objetividad., NOMBRAMIENTO DE PROFESIONALES ???? En el momento de aceptacion de un nuevo o encargo se debe establecer politicas de suministro de informacion como actividad comercial, propiedades y demas que leven a tener pleno conocimiento de a quien se le presta servicio., Confidencialidad ???? Mantendra la confidencialidad de la informacion dentro de la firma o de la identidad para la que trabaja, Objetividad ???? Competencia y diligencias personales, Cumplir con los principios de integridad y comportamiento profesional Informar a la alta direccion ???? Responsabilidades de la direccion y los responsables del gobierno, 3.Profesionales de la contabilidad en el ejercicio: ???? SEGUNDAS OPINIONES, Competencia y diligencias personales ???? Alcanzar y mantener el conocimiento y aptitud profesional para asegurar al cliente y a la entidad para la cual trabaja, 3.Profesionales de la contabilidad en el ejercicio: ???? Aplicación del marco conceptual en profesionales de la contabilidad, Confidencialidad ???? Comportamiento Profesional, Cuando el profesional de la contabilidad por interes propio o por intimidacion tiene conocimiento pleno de inexistencia de incumplimientos legales o disposiciones reglamentrias ???? Objetivos del profesional de la contabilidad en relacion con el incumplimiento de disposiciones legales y reglamentarias, Identificacion de las amenazas: se clasifican en: Amenaza de intimidacion, En el momento de aceptacion de un nuevo o encargo se debe establecer politicas de suministro de informacion como actividad comercial, propiedades y demas que leven a tener pleno conocimiento de a quien se le presta servicio. ???? Aceptacion de clientes y encargos Cambios en el nombramiento Continuidad de clientes y encargos Utilizacion del trabajo de un experto, Identificacion de las amenazas: se clasifican en: Amenaza de abbogacia, SEGUNDAS OPINIONES ???? El profesional de contabilidad puede recibir una solicitud de segunda opinion sobre la aplicacion contable, lo cual puede ser una amenaza siempre y cuando no establezca unos requerimientos como el acceso a toda la informacion que llevaba el antecesor., Identificacion de las amenazas: se clasifican en: Amenazas de interes propio, Alcanzar y mantener el conocimiento y aptitud profesional para asegurar al cliente y a la entidad para la cual trabaja ???? Competente basado en formas tecnicas y profesionales, Responsabilidades de la direccion y los responsables del gobierno ???? Responsabilidades de los profesionales de la contabilidad, Amenazas de interes propio Ejp: El profesional de la contabilidad tiene un interes financiero directo en un cliente., 3.Profesionales de la contabilidad en el ejercicio: ???? CUSTODIA DE LOS ACTIVOS DE UN CLIENTE, Amenaza de familiaridad ???? En la que el profesional mantiene una relacion estrecha con el cliente o entidad, se encuentra muy a fin a este y acepta cualquier tipo de trabajo que estos le propongan.