WARNING:
JavaScript is turned OFF. None of the links on this concept map will
work until it is reactivated.
If you need help turning JavaScript On, click here.
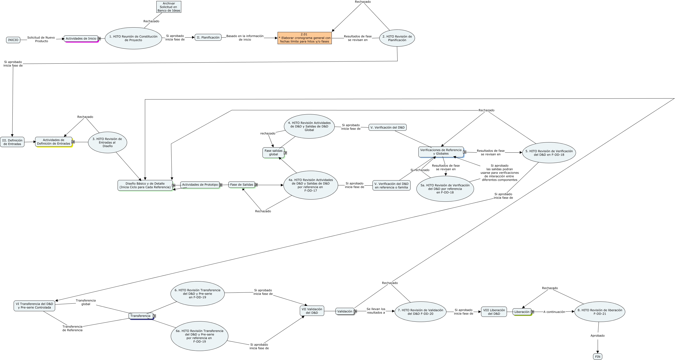
Este Cmap, tiene información relacionada con: Flujograma Proyecto Innovación, 4a. HITO Revisión Actividades de D&D y Salidas de D&D por referencia en F-DD-17 Rechazado Fase de Salidas, Como PRD y Trasladar a Centro de Costos del Proyecto Proceder a 4.305 Lanzar Prototipado, 5. HITO Revisión de Verificación del D&D en F-DD-18 Si aprobado inicia fase de VI Transferencia del D&D y Pre-serie Controlada, 5a.02* Informes de pruebas o ensayos * F-DD-01 Resultados de Verificación * F-DD-13 Actas de Revisión * AMEF de referencia Para comprobar conformidad 5a.03 Registrar en MEVV de referencia o familia que cada uno de los requisitos haya sido verificado, 3.05 Realizar la evaluación del riesgo y plantear controles Finalizado el análisis 3.08Alimentar base de datos efectos de falla Medi, V. Verificación del D&D en referencia o familia Basado en las entradas 5a.01* Verificaciones de parte y/o referencia * Verificaciones de interacción entre partes móviles de una misma referencia * Realización de actividades planteadas en AMEF de referencia, 5. HITO Revisión de Verificación del D&D en F-DD-18 Rechazado Verificaciones de Referencia y Globales, Necesidad de pruebas o prototipos de conceptos? No 4.1 Hito Revisión Diseño Básico, VII Validación del D&D Basado en MEVV, análisis de riesgos y las salidas del diseño 7.01 Justificación clínica, 4.203 Crear Planos DIS En el que se definen 4.2032 Acabados Superficiales, Tratamientos Superficiales, Tratamientos Térmicos, 4. HITO Revisión Actividades de D&D y Salidas de D&D Global Si aprobado inicia fase de V. Verificación del D&D, 1.05 Definir lista de productos comparables o relevantes Resultados de fase se exponen en 1. HITO Reunión de Constitución de Proyecto, 4.306 Inspeccionar Galga Evaluar Cumple?, Transferir a Almacén Dispositivos Proceder a 4.305 Lanzar Prototipado, 4a. HITO Revisión Actividades de D&D y Salidas de D&D por referencia en F-DD-17 Si aprobado inicia fase de V. Verificación del D&D en referencia o familia, 8. HITO Revisión de liberación F-DD-21 Rechazado Liberación, IV. Actividades y Salidas de D&D Inicia ciclo para cada referencia o familia de referencias 4.01 Matriz de Interacción, 4.106 Realizar conceptos CAD Para el caso crítico de cada concepto 4.106.1 Realizar análisis de elementos finitos, 4.02 Actividades salidas globales: * Crear Técnica Quirúrgica Definitiva * Crear Dp-DD * Ficha de Lanzamiento * Encuesta eficacia del diseño Recopilar todos los resultados, de referencia y del proyecto grlobal para 4. HITO Revisión Actividades de D&D y Salidas de D&D Global, 1.04 Crear Listado de Implantes e Instrumental A continuación 1.05 Definir lista de productos comparables o relevantes