WARNING:
JavaScript is turned OFF. None of the links on this concept map will
work until it is reactivated.
If you need help turning JavaScript On, click here.
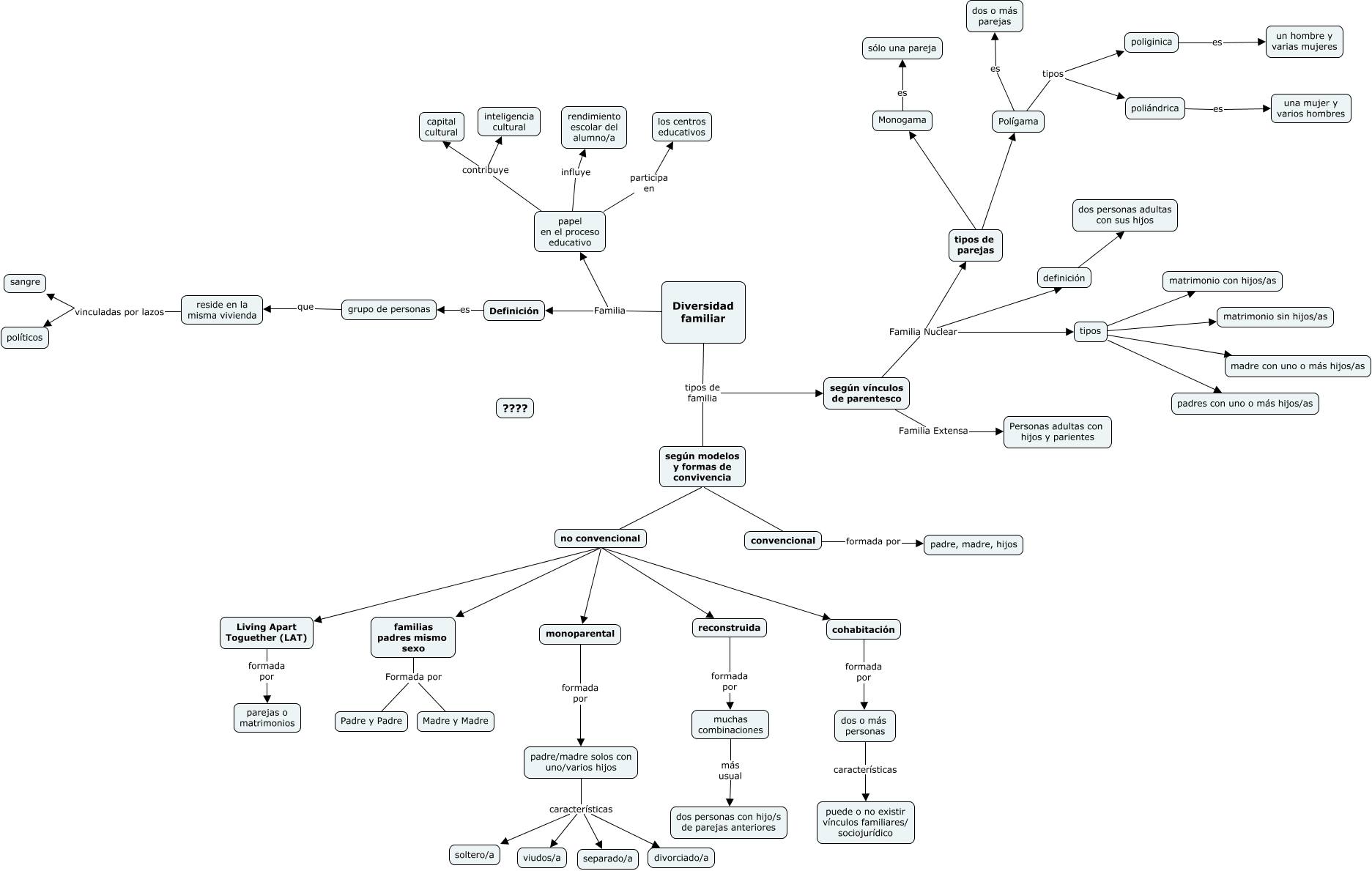
Este Cmap, tiene información relacionada con: Análisis de contenido FAMILIAR, no convencional familias padres mismo sexo, no convencional cohabitación, papel en el proceso educativo influye rendimiento escolar del alumno/a, Diversidad familiar tipos de familia según vínculos de parentesco, familias padres mismo sexo Formada por Madre y Madre, padre/madre solos con uno/varios hijos características separado/a, Living Apart Toguether (LAT) formada por parejas o matrimonios, según modelos y formas de convivencia convencional, poliándrica es una mujer y varios hombres, papel en el proceso educativo participa en los centros educativos, poliginica es un hombre y varias mujeres, papel en el proceso educativo contribuye capital cultural, monoparental formada por padre/madre solos con uno/varios hijos, según vínculos de parentesco Familia Nuclear tipos de parejas, reside en la misma vivienda vinculadas por lazos sangre, según vínculos de parentesco Familia Extensa Personas adultas con hijos y parientes, definición dos personas adultas con sus hijos, tipos matrimonio con hijos/as, según vínculos de parentesco Familia Nuclear definición, no convencional Living Apart Toguether (LAT)