WARNING:
JavaScript is turned OFF. None of the links on this concept map will
work until it is reactivated.
If you need help turning JavaScript On, click here.
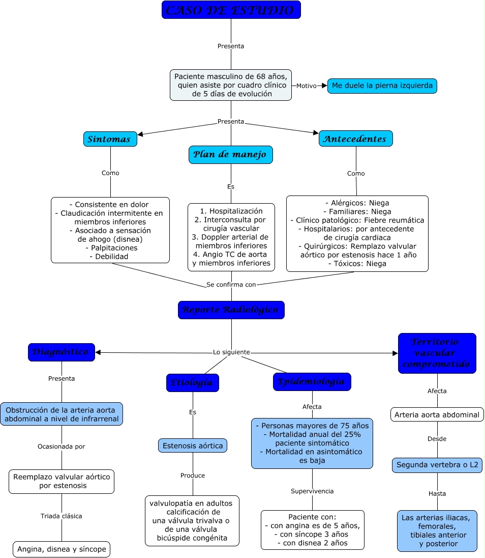
Este Cmap, tiene información relacionada con: Caso de estudio Morfofisiologia, Reporte Radiológico Lo siguiente Territorio vascular comprometido, Sintomas Como - Consistente en dolor - Claudicación intermitente en miembros inferiores - Asociado a sensación de ahogo (disnea) - Palpitaciones - Debilidad, Arteria aorta abdominal Desde Segunda vertebra o L2, Paciente masculino de 68 años, quien asiste por cuadro clínico de 5 días de evolución Motivo Me duele la pierna izquierda, 1. Hospitalización 2. Interconsulta por cirugía vascular 3. Doppler arterial de miembros inferiores 4. Angio TC de aorta y miembros inferiores Se confirma con Reporte Radiológico, Reemplazo valvular aórtico por estenosis Triada clásica Angina, disnea y síncope, - Consistente en dolor - Claudicación intermitente en miembros inferiores - Asociado a sensación de ahogo (disnea) - Palpitaciones - Debilidad Se confirma con Reporte Radiológico, Paciente masculino de 68 años, quien asiste por cuadro clínico de 5 días de evolución Presenta Plan de manejo, - Alérgicos: Niega - Familiares: Niega - Clínico patológico: Fiebre reumática - Hospitalarios: por antecedente de cirugía cardiaca - Quirúrgicos: Remplazo valvular aórtico por estenosis hace 1 año - Tóxicos: Niega Se confirma con Reporte Radiológico, Obstrucción de la arteria aorta abdominal a nivel de infrarrenal Ocasionada por Reemplazo valvular aórtico por estenosis, Paciente masculino de 68 años, quien asiste por cuadro clínico de 5 días de evolución Presenta Sintomas, Antecedentes Como - Alérgicos: Niega - Familiares: Niega - Clínico patológico: Fiebre reumática - Hospitalarios: por antecedente de cirugía cardiaca - Quirúrgicos: Remplazo valvular aórtico por estenosis hace 1 año - Tóxicos: Niega, Plan de manejo Es 1. Hospitalización 2. Interconsulta por cirugía vascular 3. Doppler arterial de miembros inferiores 4. Angio TC de aorta y miembros inferiores, Territorio vascular comprometido Afecta Arteria aorta abdominal, - Personas mayores de 75 años - Mortalidad anual del 25% paciente sintomático - Mortalidad en asintomático es baja Supervivencia Paciente con: - con angina es de 5 años, - con síncope 3 años - con disnea 2 años, Paciente masculino de 68 años, quien asiste por cuadro clínico de 5 días de evolución Presenta Antecedentes, CASO DE ESTUDIO Presenta Paciente masculino de 68 años, quien asiste por cuadro clínico de 5 días de evolución, Reporte Radiológico Lo siguiente Epidemiología, Diagnóstico Presenta Obstrucción de la arteria aorta abdominal a nivel de infrarrenal, Epidemiología Afecta - Personas mayores de 75 años - Mortalidad anual del 25% paciente sintomático - Mortalidad en asintomático es baja