WARNING:
JavaScript is turned OFF. None of the links on this concept map will
work until it is reactivated.
If you need help turning JavaScript On, click here.
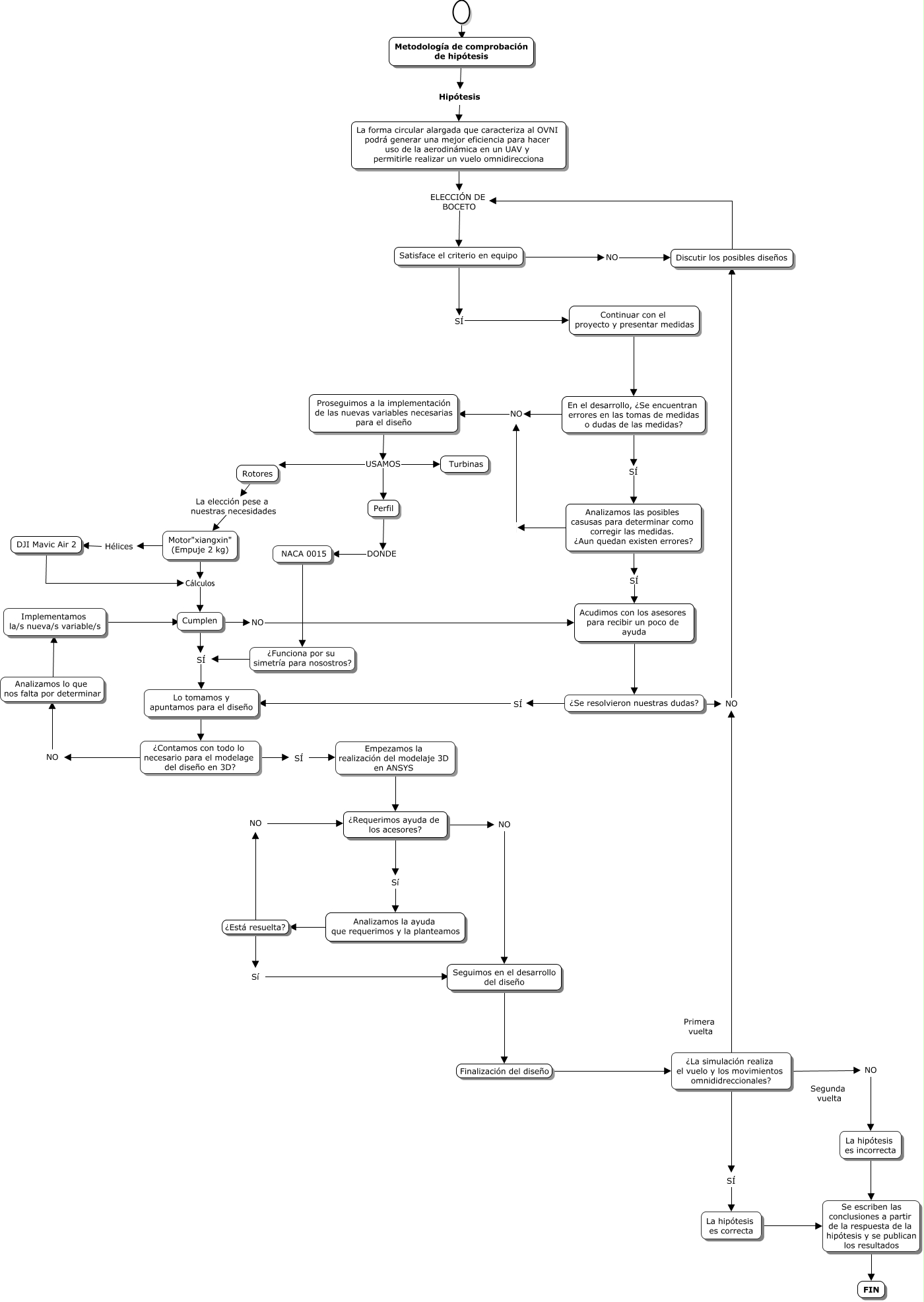
Este Cmap, tiene información relacionada con: Diagrama_Específico_Hipótesis, Seguimos en el desarrollo del diseño Finalización del diseño ¿La simulación realiza el vuelo y los movimientos omnididreccionales?, NO Analizamos lo que nos falta por determinar Implementamos la/s nueva/s variable/s, ¿Requerimos ayuda de los acesores? NO Seguimos en el desarrollo del diseño, NACA 0015 ¿Funciona por su simetría para nosostros? SÍ, Proseguimos a la implementación de las nuevas variables necesarias para el diseño USAMOS Turbinas, ¿Requerimos ayuda de los acesores? Sí Analizamos la ayuda que requerimos y la planteamos, Lo tomamos y apuntamos para el diseño ¿Contamos con todo lo necesario para el modelage del diseño en 3D? NO, ???? Metodología de comprobación de hipótesis, ¿La simulación realiza el vuelo y los movimientos omnididreccionales? NO La hipótesis es incorrecta, Implementamos la/s nueva/s variable/s Cumplen, Perfil DONDE NACA 0015, La hipótesis es incorrecta Se escriben las conclusiones a partir de la respuesta de la hipótesis y se publican los resultados FIN, ¿La simulación realiza el vuelo y los movimientos omnididreccionales? SÍ La hipótesis es correcta, ¿La simulación realiza el vuelo y los movimientos omnididreccionales? NO Discutir los posibles diseños, Satisface el criterio en equipo NO Discutir los posibles diseños, Proseguimos a la implementación de las nuevas variables necesarias para el diseño USAMOS Perfil, Analizamos las posibles casusas para determinar como corregir las medidas. ¿Aun quedan existen errores? SÍ Acudimos con los asesores para recibir un poco de ayuda, Motor"xiangxin" (Empuje 2 kg) Hélices DJI Mavic Air 2, Motor"xiangxin" (Empuje 2 kg) Cálculos Cumplen, Cumplen NO Acudimos con los asesores para recibir un poco de ayuda