WARNING:
JavaScript is turned OFF. None of the links on this concept map will
work until it is reactivated.
If you need help turning JavaScript On, click here.
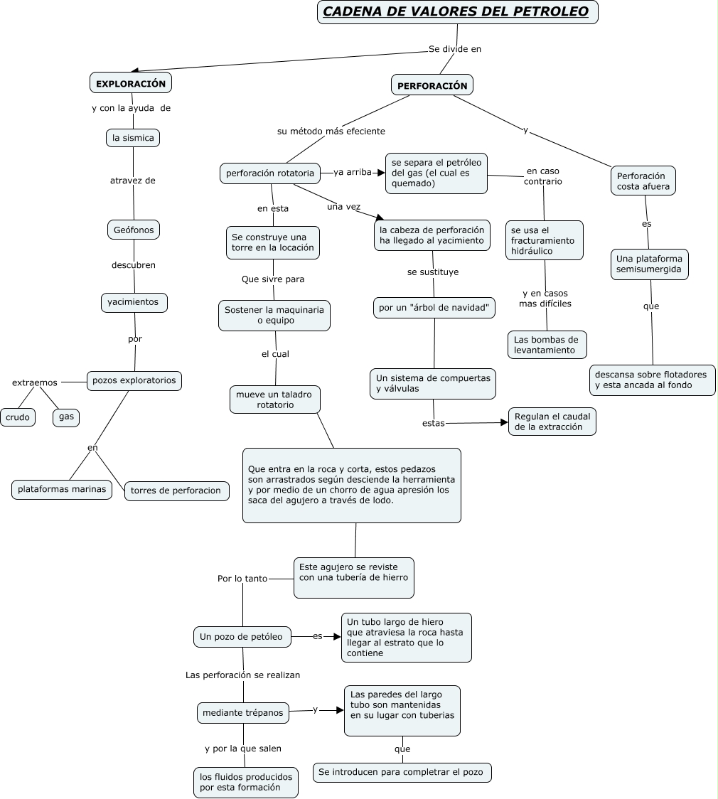
Este Cmap, tiene información relacionada con: cadena de valor_opp, se separa el petróleo del gas (el cual es quemado) en caso contrario se usa el fracturamiento hidráulico, CADENA DE VALORES DEL PETROLEO Se divide en EXPLORACIÓN, Un sistema de compuertas y válvulas estas Regulan el caudal de la extracción, Geófonos descubren yacimientos, Sostener la maquinaria o equipo el cual mueve un taladro rotatorio, Un pozo de petóleo es Un tubo largo de hiero que atraviesa la roca hasta llegar al estrato que lo contiene, Se construye una torre en la locación Que sivre para Sostener la maquinaria o equipo, mueve un taladro rotatorio ???? Que entra en la roca y corta, estos pedazos son arrastrados según desciende la herramienta y por medio de un chorro de agua apresión los saca del agujero a través de lodo., Un pozo de petóleo Las perforación se realizan mediante trépanos, la cabeza de perforación ha llegado al yacimiento se sustituye por un "árbol de navidad", perforación rotatoria ya arriba se separa el petróleo del gas (el cual es quemado), por un "árbol de navidad" ???? Un sistema de compuertas y válvulas, Que entra en la roca y corta, estos pedazos son arrastrados según desciende la herramienta y por medio de un chorro de agua apresión los saca del agujero a través de lodo. ???? Este agujero se reviste con una tubería de hierro, mediante trépanos y Las paredes del largo tubo son mantenidas en su lugar con tuberias, pozos exploratorios en torres de perforacion, mediante trépanos y por la que salen los fluidos producidos por esta formación, Este agujero se reviste con una tubería de hierro Por lo tanto Un pozo de petóleo, CADENA DE VALORES DEL PETROLEO Se divide en PERFORACIÓN, perforación rotatoria una vez la cabeza de perforación ha llegado al yacimiento, pozos exploratorios extraemos gas