WARNING:
JavaScript is turned OFF. None of the links on this concept map will
work until it is reactivated.
If you need help turning JavaScript On, click here.
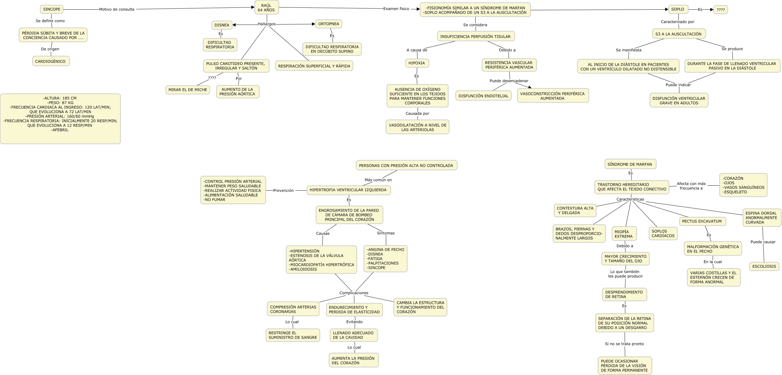
Este Cmap, tiene información relacionada con: Mapa cardio, PECTUS EXCAVATUM Es MALFORMACIÓN GENÉTICA EN EL PECHO, ESPINA DORSAL ANORMALMENTE CURVADA Puede causar ESCOLIOSIS, PÉRDIDA SÚBITA Y BREVE DE LA CONCIENCIA CAUSADO POR .... De origen CARDIOGÉNICO, RAÚL 64 AÑOS Hallazgos PULSO CAROTIDEO PRESENTE, IRREGULAR Y SALTÓN, SOPLO Caracterizado por S3 A LA AUSCULTACIÓN, TRASTORNO HEREDITARIO QUE AFECTA EL TEJIDO CONECTIVO Caracteristicas BRAZOS, PIERNAS Y DEDOS DESPROPORCIO- NALMENTE LARGOS, HIPERTROFIA VENTRICULAR IZQUIERDA Es ENGROSAMIENTO DE LA PARED DE CÁMARA DE BOMBEO PRINCIPAL DEL CORAZÓN, -HIPERTENSIÓN -ESTENOSIS DE LA VÁLVULA AÓRTICA -MIOCARDIOPATÍA HIPERTRÓFICA -AMILOIDOSIS Complicaciones COMPRESIÓN ARTERIAS CORONARIAS, -ANGINA DE PECHO -DISNEA -FATIGA -PALPITACIONES -SINCOPE Complicaciones ENDURECIMIENTO Y PERDIDA DE ELASTICIDAD, DISNEA Es DIFICULTAD RESPIRATORIA, TRASTORNO HEREDITARIO QUE AFECTA EL TEJIDO CONECTIVO Caracteristicas CONTEXTURA ALTA Y DELGADA, INSUFICIENCIA PERFUSIÓN TISULAR A causa de HIPOXIA, MALFORMACIÓN GENÉTICA EN EL PECHO En la cual VARIAS COSTILLAS Y EL ESTERNÓN CRECEN DE FORMA ANORMAL, PULSO CAROTIDEO PRESENTE, IRREGULAR Y SALTÓN ???? MIRAR EL DE MICHE, DESPRENDIMIENTO DE RETINA Es SEPARACIÓN DE LA RETINA DE SU POSICIÓN NORMAL DEBIDO A UN DESGARRO, -FISIONOMÍA SIMILAR A UN SÍNDROME DE MARFAN -SOPLO ACOMPAÑADO DE UN S3 A LA AUSCULTACIÓN ???? SOPLO, -HIPERTENSIÓN -ESTENOSIS DE LA VÁLVULA AÓRTICA -MIOCARDIOPATÍA HIPERTRÓFICA -AMILOIDOSIS Complicaciones ENDURECIMIENTO Y PERDIDA DE ELASTICIDAD, -ANGINA DE PECHO -DISNEA -FATIGA -PALPITACIONES -SINCOPE Complicaciones CAMBIA LA ESTRUCTURA Y FUNCIONAMIENTO DEL CORAZÓN, SÍNDROME DE MARFAN Es TRASTORNO HEREDITARIO QUE AFECTA EL TEJIDO CONECTIVO, TRASTORNO HEREDITARIO QUE AFECTA EL TEJIDO CONECTIVO Afecta con más frecuencia a -CORAZÓN -OJOS -VASOS SANGUÍNEOS -ESQUELETO