WARNING:
JavaScript is turned OFF. None of the links on this concept map will
work until it is reactivated.
If you need help turning JavaScript On, click here.
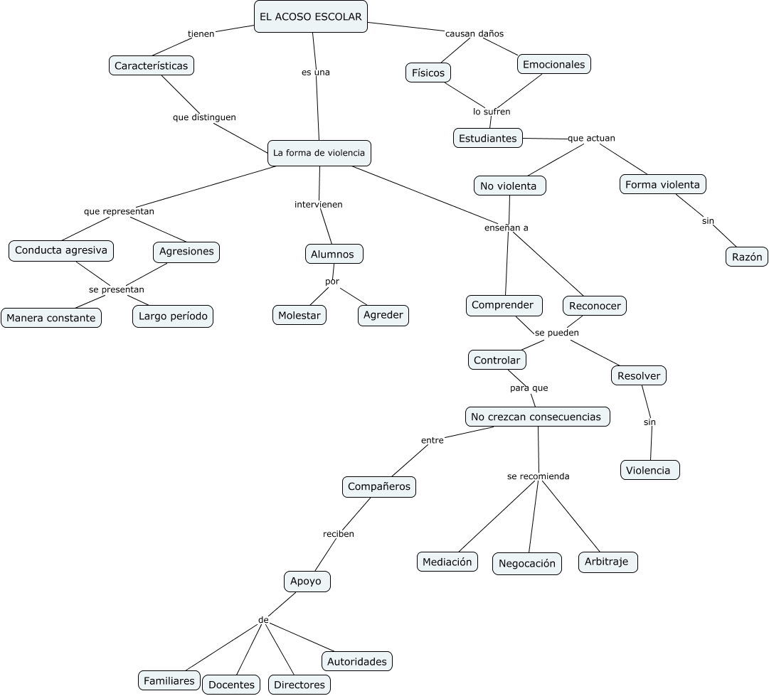
Este Cmap, tiene información relacionada con: ODI ADA 3, La forma de violencia que representan Agresiones, Comprender se pueden Resolver, No crezcan consecuencias se recomienda Mediación, Alumnos por Agreder, Apoyo de Familiares, No violenta enseñan a Comprender, Forma violenta sin Razón, Reconocer se pueden Resolver, Conducta agresiva se presentan Manera constante, EL ACOSO ESCOLAR tienen Características, Compañeros reciben Apoyo, EL ACOSO ESCOLAR es una La forma de violencia, Agresiones se presentan Largo período, Características que distinguen La forma de violencia, Resolver sin Violencia, Comprender se pueden Controlar, Apoyo de Directores, Controlar para que No crezcan consecuencias, Emocionales lo sufren Estudiantes, Apoyo de Autoridades