WARNING:
JavaScript is turned OFF. None of the links on this concept map will
work until it is reactivated.
If you need help turning JavaScript On, click here.
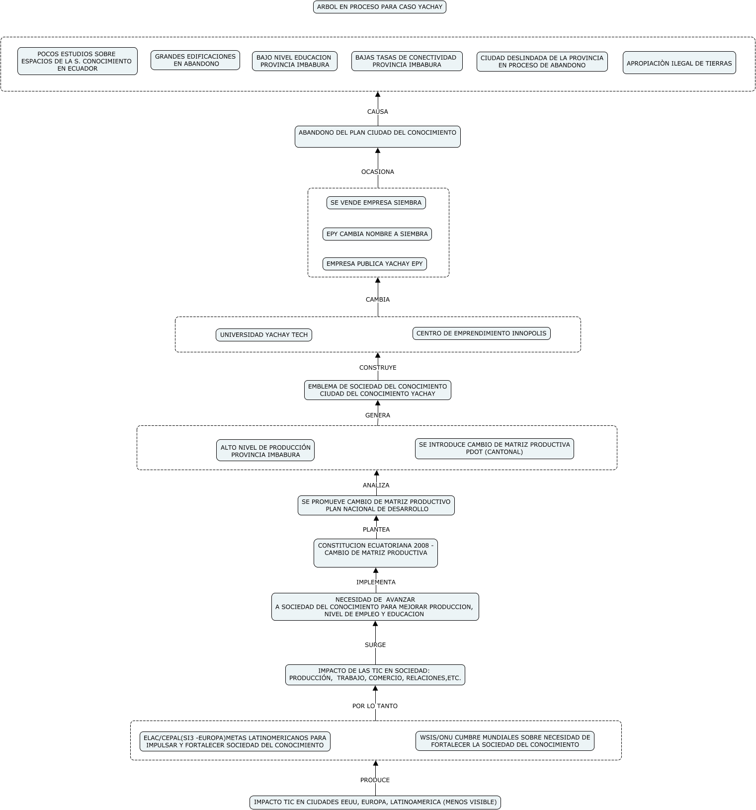
This Concept Map, created with IHMC CmapTools, has information related to: YACHAY, SE PROMUEVE CAMBIO DE MATRIZ PRODUCTIVO PLAN NACIONAL DE DESARROLLO ANALIZA, NECESIDAD DE AVANZAR A SOCIEDAD DEL CONOCIMIENTO PARA MEJORAR PRODUCCION, NIVEL DE EMPLEO Y EDUCACION IMPLEMENTA CONSTITUCION ECUATORIANA 2008 - CAMBIO DE MATRIZ PRODUCTIVA, EMBLEMA DE SOCIEDAD DEL CONOCIMIENTO CIUDAD DEL CONOCIMIENTO YACHAY CONSTRUYE, GENERA EMBLEMA DE SOCIEDAD DEL CONOCIMIENTO CIUDAD DEL CONOCIMIENTO YACHAY, POR LO TANTO IMPACTO DE LAS TIC EN SOCIEDAD: PRODUCCIÓN, TRABAJO, COMERCIO, RELACIONES,ETC., IMPACTO DE LAS TIC EN SOCIEDAD: PRODUCCIÓN, TRABAJO, COMERCIO, RELACIONES,ETC. SURGE NECESIDAD DE AVANZAR A SOCIEDAD DEL CONOCIMIENTO PARA MEJORAR PRODUCCION, NIVEL DE EMPLEO Y EDUCACION, ABANDONO DEL PLAN CIUDAD DEL CONOCIMIENTO CAUSA, IMPACTO TIC EN CIUDADES EEUU, EUROPA, LATINOAMERICA (MENOS VISIBLE) PRODUCE, CONSTITUCION ECUATORIANA 2008 - CAMBIO DE MATRIZ PRODUCTIVA PLANTEA SE PROMUEVE CAMBIO DE MATRIZ PRODUCTIVO PLAN NACIONAL DE DESARROLLO, OCASIONA ABANDONO DEL PLAN CIUDAD DEL CONOCIMIENTO, CAMBIA