WARNING:
JavaScript is turned OFF. None of the links on this concept map will
work until it is reactivated.
If you need help turning JavaScript On, click here.
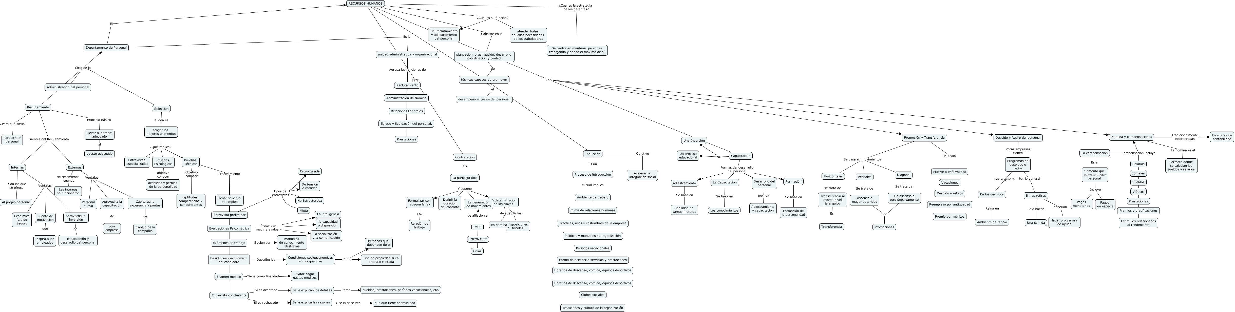
Este Cmap, tiene información relacionada con: Recursos Humanos, Pruebas Técnicas Procedimiento Examen médico, Entrevista concluyente Si es rechazado Se le explica las razones, Ascenso a mayor autoridad Son Promociones, Aprovecha la inversión de capacitación y desarrollo del personal, Reclutamiento Principio Básico Llevar al hombre adecuado, scoger los mejores elementos ¿Qué implica? Pruebas Técnicas, Evaluaciones Psicométrica Pretenden medir y evaluar la capacidad o disposición, Políticas y manuales de organización el cual implica Ambiente de trabajo, RECURSOS HUMANOS Consiste en la planeación, organización, desarrollo coordinación y control, Se le explican los detalles Como sueldos, prestaciones, períodos vacacionales, etc., Horarios de descanso, comida, equipos deportivos el cual implica Ambiente de trabajo, Contratación ES La parte jurídica, Formación Se basa en Formación de la personalidad, Prestaciones Compensación incluye Salarios, Premios y gratificaciones Compensación incluye Nomina y compensaciones, Prestaciones Compensación incluye Nomina y compensaciones, Nomina y compensaciones Tradicionalmente incorporadas En el área de contabilidad, Jornales Compensación incluye Salarios, En los despidos Reina un Ambiente de rencor, Premios y gratificaciones Compensación incluye Salarios